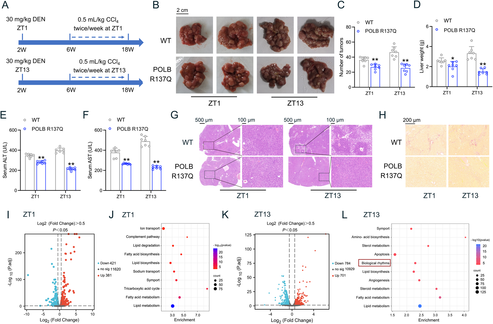
Fig. 3: The dysfunction of POLB reduced HCC progression in a circadian manner in vivo.

A A schematic diagram illustrating the HCC mouse model. POLBR137Q mice and WT littermates were subjected to DEN plus CCl4 treatment at ZT1 and ZT13 respectively. B Liver images. C Tumor numbers. D Liver weight. E Serum ALT. F Serum AST. *P < 0.05 and **P < 0.01 vs. WT group, one-way ANOVA followed by Bonferroni’s posthoc test, n = 7. All values are presented as the mean ± SD. G Representative images of H&E staining for liver sections. Scale bar = 500 μm (left), 100 μm (right). H Representative images of Sirius red staining for liver sections. Scale bar = 200 μm. I Volcano plot showing differentially expressed genes in the liver tumor tissues of POLBR137Q mice at ZT1. J GO analysis of biological pathways at ZT1. K Volcano plot showing differentially expressed genes in the liver tumor tissues of POLBR137Q mice at ZT13. L GO analysis of biological pathways at ZT13. n = 2. ZT Zeitgeber time.