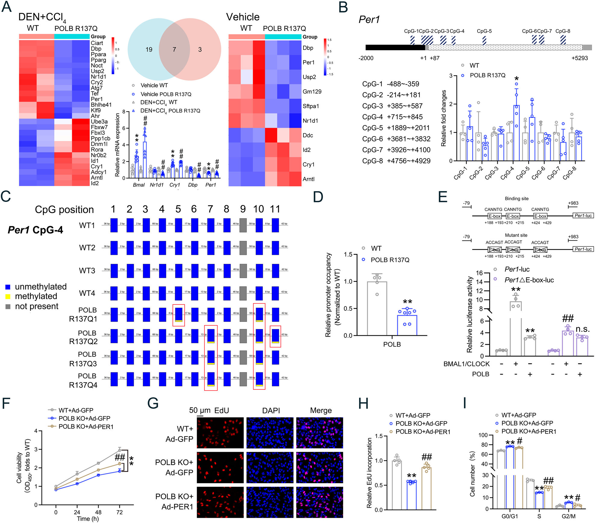
Fig. 4: POLB activates Per1 mRNA expression by inducing epigenetic CpG demethylation.

A Heatmap of genes enriched in biological rhythm pathway from the liver of POLBR137Q HCC (left) and non-tumor mice (right) at ZT13. Middle: Venn analysis and RT-qPCR validation for mRNA expression levels of five clustered genes. **P < 0.01 vs. Vehicle WT group, ##P < 0.01 vs. DEN + CCl4 group, one-way ANOVA followed by Bonferroni’s posthoc test, n = 5~7. B Up: a schematic outline of the eight CpG islands in the promoter (−2000bp~+1 bp) and 5′UTR of mouse Per1. Down: MedIP analysis of methylation level of each CpG island in the liver of WT and POLBR137Q mice. *P < 0.05 vs. WT group, one-way ANOVA followed by Bonferroni’s posthoc test, n = 5~7. C BSP analysis of the methylation level of 4th CpG island in the liver of WT and POLBR137Q mice. D ChIP assays with indicated antibodies in the liver of WT and POLBR137Q mice. The enrichment of POLB was quantified by RT-qPCR analysis. **P < 0.01 vs. WT group, one-way ANOVA followed by Bonferroni’s posthoc test, n = 5~7. E Reporter gene assays in mouse PHs transfected with indicated plasmids. **P < 0.01 vs. the basal levels, ##P < 0.01 vs. co-transfection of Per1-luc and BMAL1 + CLOCK group, one-way ANOVA followed by Bonferroni’s posthoc test, n = 4. POLB KO HepG2 cells were infected with adenoviruses encoding GFP (Ad-GFP) or Per1 (Ad-Per1) for 48 h. F CCK-8 assays were performed 24-h later after adenoviruses infected to detected cell proliferation. **P < 0.01 vs. WT + Ad-GFP group, ##P < 0.01 vs. POLB KO + Ad-GFP group, one-way ANOVA followed by Bonferroni’s posthoc test, n = 6. G EdU incorporation assay used to measure cell proliferation. H Quantification of the EdU incorporation assay presented in Fig. 4G. **P < 0.01 vs. WT + Ad-GFP group, ##P < 0.01 vs. POLB KO + Ad-GFP group, one-way ANOVA followed by Bonferroni’s posthoc test, n = 5. I Assessment of the cell cycle progression by flow cytometry. **P < 0.01 vs. WT + Ad-GFP group, ##P < 0.01 vs. POLB KO + Ad-GFP group, one-way ANOVA followed by Bonferroni’s posthoc test, n = 3. All values are presented as the mean ± SD.