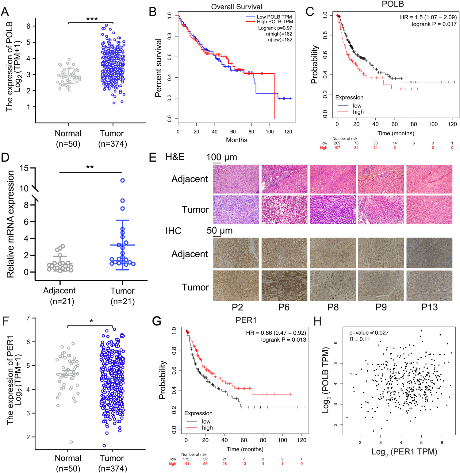
Fig. 5: The expression of POLB is increased in HCC specimens.

A The expression of POLB in HCC tissues (n = 372) and adjacent normal liver tissue (n = 50) from Cancer Genome Atlas database. ***P < 0.001 vs. normal group, one-way ANOVA followed by Bonferroni’s posthoc test. B Kaplan–Meier overall survival curves for all 364 patients with HCC stratified by high and low expression of POLB. C Kaplan–Meier survival analysis of POLB in patients with HCC using KMplot (http://kmplot.com). D RT-qPCR analysis of POLB mRNA expression from HCC tumor and adjacent non-tumor tissues. **P < 0.01 vs. adjacent group, one-way ANOVA followed by Bonferroni’s posthoc test, n = 21. E Representative H&E staining and IHC analysis of POLB expression in HCC tumor and adjacent non-tumor tissues. F The expression of PER1 in HCC tissues (n = 372) and adjacent normal liver tissue (n = 50) from Cancer Genome Atlas database. G Kaplan–Meier survival analysis of PER1 in patients with HCC using KMplot (http://kmplot.com). H The correlation of POLB and PER1 mRNA levels in the both LIHC and normal samples.