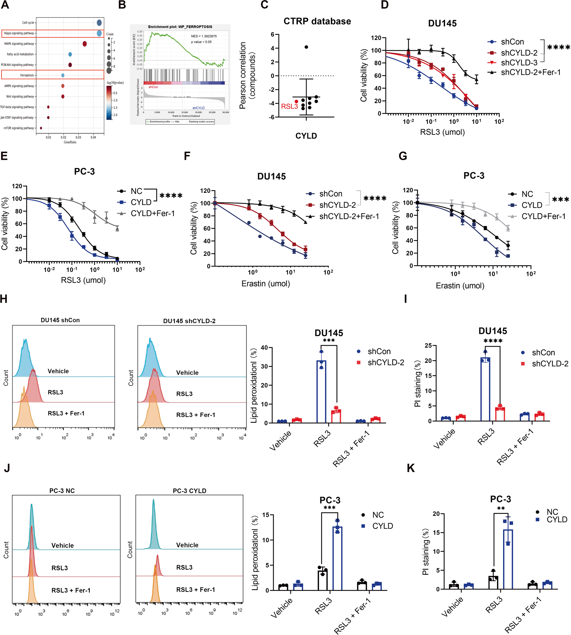
Fig. 3: CYLD enhanced the sensitivity of PCa cells to ferroptosis in vitro.
From: CYLD regulates cell ferroptosis through Hippo/YAP signaling in prostate cancer progression

A Transcriptome high-throughput sequencing (HTS) on samples of DU145 shCon and DU145 shCYLD sublines. B GSEA results showed that “WP_ferroptosis” was downregulated in CYLD knocking-down DU145 subline. C The negative correlation between the area under the curve (AUC) value for RSL3 and CYLD expression from the CTRP database. D Cell viability of DU145/shCYLD and DU145/shCon sublines after RSL3 or ferrostatin-1 (Fer-1; 5 μM) treatment as indicated. E Cell viability of PC-3/CYLD and PC-3/NC sublines after RSL3 or ferrostatin-1 (Fer-1; 5 μM) treatment as indicated. F Cell viability of DU145/shCYLD and DU145/shCon sublines after Erastin or Ferrostatin-1 (Fer-1; 5 μM) treatment as indicated. G Cell viability of PC-3/CYLD and PC-3/NC sublines after Erastin or Ferrostatin-1 (Fer-1; 5 μM) treatment as indicated. H. Lipid peroxidation measurement in DU145/shCYLD and DU145/shCon sublines treated with RSL3 for 6 h, and quantitative analysis was shown (N = 3). I Results of PI staining of DU145/shCYLD and DU145/shCon sublines treated with RSL3 for 12 h. J Lipid peroxidation measurement in PC-3/CYLD and PC-3/NC sublines treated with RSL3 for 12 h. K Results of PI staining of PC-3/CYLD and PC-3/NC sublines treated with RSL3 for 20 h. (**p < 0.01; ***p < 0.001; ****p < 0.0001).