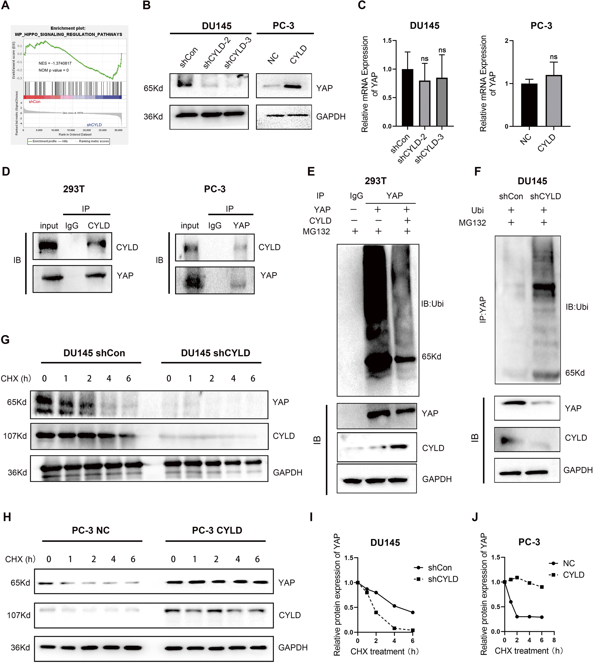
Fig. 4: CYLD interacted with and stabilized YAP protein by deubiquitination.
From: CYLD regulates cell ferroptosis through Hippo/YAP signaling in prostate cancer progression

A GSEA in DU145 sublines (DU145 shCon and DU145 shCYLD) detected by RNA-seq results showing that “WP_HIPPO_SIGNALING” responded to low CYLD expression. B Western blot analysis of YAP expression levels in these established cell lines. C Quantitative real-time PCR (qRT-PCR) analysis of the mRNA expression levels of YAP in these established cell lines (N = 3). D Co-immunoprecipitation (Co-IP) assay was applied to validate the relationship between CYLD and YAP proteins in 293 T and PC-3 cells. E 293 T cells transfected with YAP and Ubi were pretreated with MG132 (20 μM) for 6 h, the ubiquitination assay was performed with immunoprecipitation by YAP antibody and analyzed by Western blot. F DU145 sublines were pretreated with MG132 (20 μM) and Ubi for 6 h, the ubiquitination assay was performed with immunoprecipitation by YAP antibody and analyzed by Western blot. G, H DU145 and PC-3 sublines were treated with 100 μg/ml CHX for the indicated time. Equal amounts of WCL were immunoblotted with the indicated antibodies. GAPDH was used as the loading control. I, J The YAP protein abundance was quantified by ImageLab and plotted as indicated. GAPDH was used as the loading control.