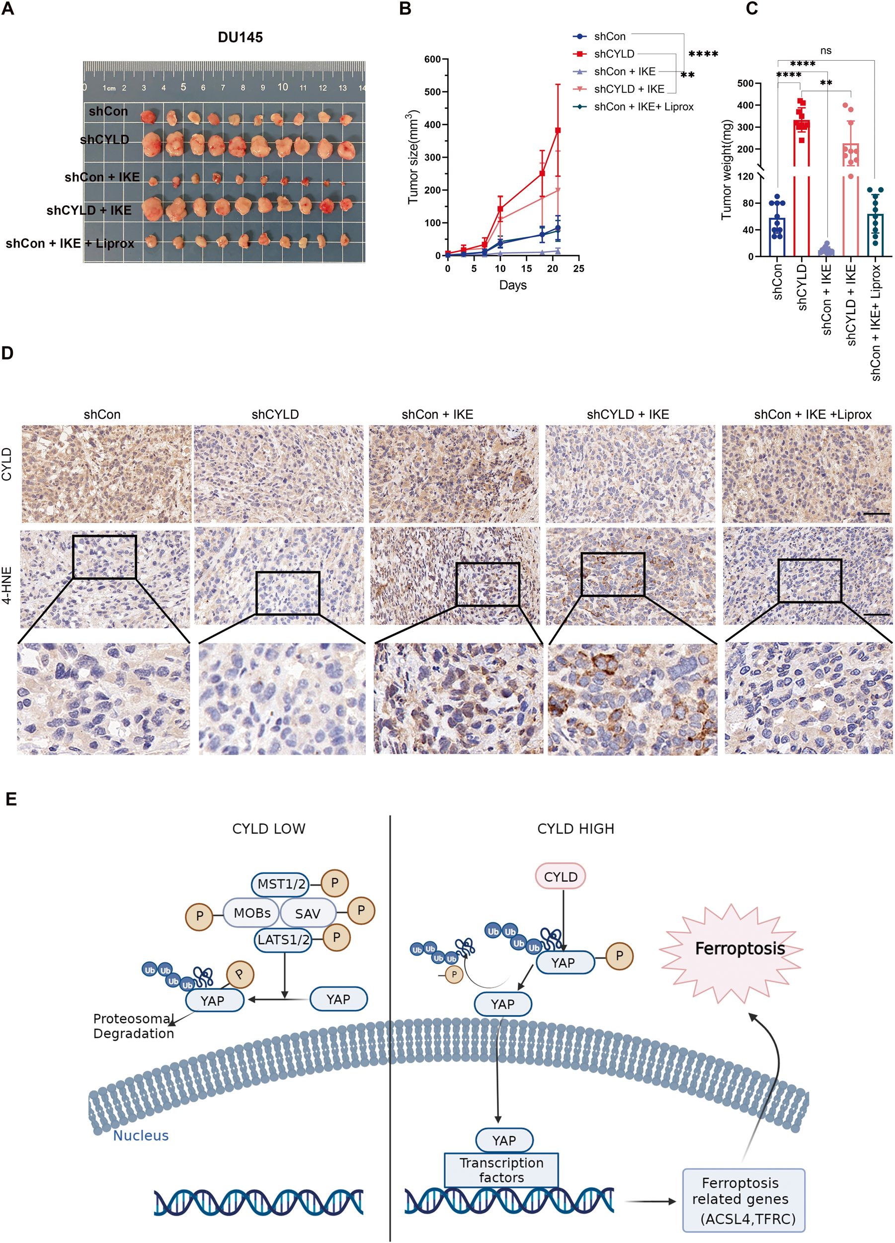
Fig. 7: CYLD modulated PCa tumorigenesis and cell ferroptosis in vivo.
From: CYLD regulates cell ferroptosis through Hippo/YAP signaling in prostate cancer progression

A–C. Images of the tumor growth of subcutaneous xenografts established by DU145 sublines (DU145/shCon and DU145/shCYLD) after IKE treatment or Liprox treatment as indicated and the statistical results of tumor weights and volumes were shown. D. IHC analysis of the expression levels of CYLD and 4-HNE in xenografts. E a diagram showing the effects and mechanism of CYLD promoting ferroptosis in PCa through Hippo/YAP pathway (**p < 0.01; ****p < 0.0001).