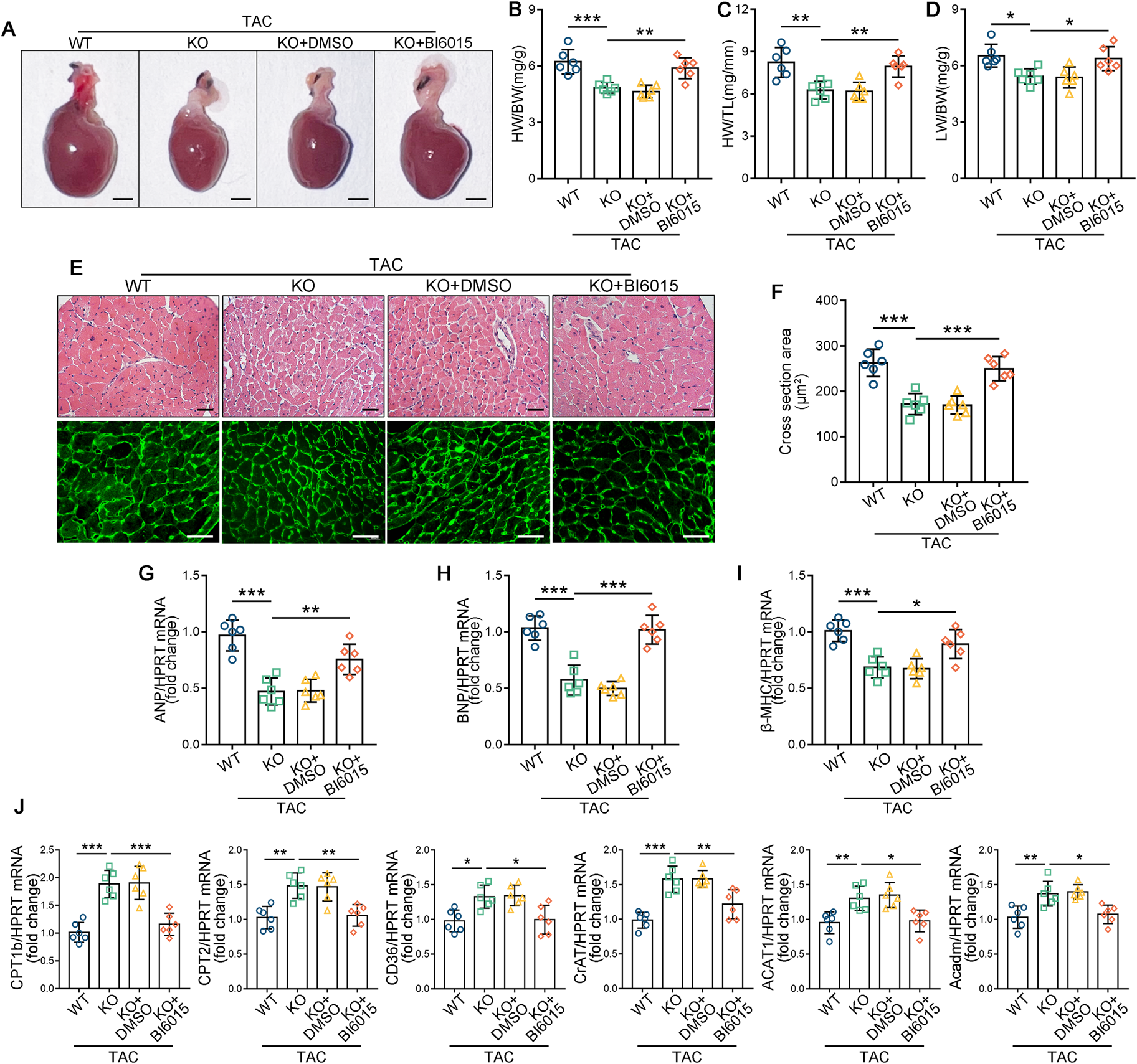
Fig. 3: HNF4α antagonist BI6015 inhibits the ameliorative effect of Peli1 deficiency on pathological myocardial hypertrophy.

8-week-old WT and Peli1KO mice were randomly subjected to TAC surgery, Peli1KO mice were continuously administered intraperitoneally with BI6015 or 5% DMSO for 4 weeks postoperatively. A Representative gross morphology of hearts (n = 6). Scale bar: 2 mm. B–D HW/BW ratio (B), HW/TL ratio (C), and LW/BW ratio (D) (n = 6). E Representative graphs of H&E staining (top) and WGA staining (bottom) (n = 6). Scale bar: 40 μm. F Cross sectional area of cardiomyocytes counted by WGA staining. G–I qRT-PCR was performed to analyze the mRNA levels of ANP (G), BNP (H) and β-MHC (I) (n = 6). J qRT-PCR was performed to analyze the mRNA levels of CPT1b, CPT2, CD36, CrAT, ACAT1 and Acadm (n = 6). Values are mean ± SD. *p < 0.05, **p < 0.01, ***p < 0.001 (one-way ANOVA followed by Tukey’s test).