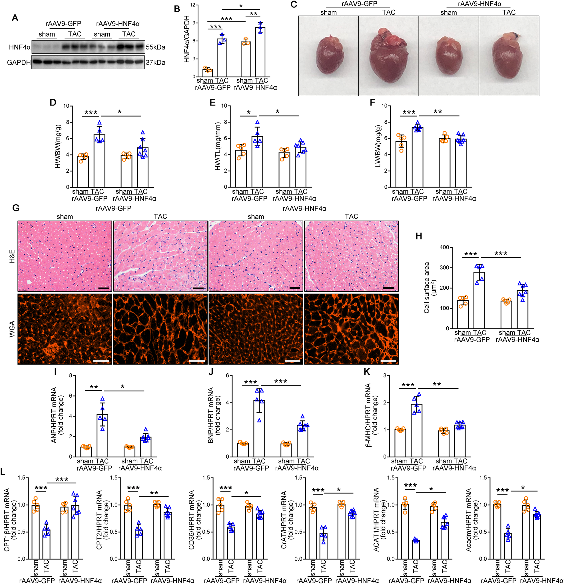
Fig. 4: Cardiac-specific HNF4α overexpression represses TAC-induced cardiac hypertrophy and fatty acid metabolism disorder.

6-week-old, male mice were injected with rAAV9-HNF4α or rAAV9-GFP (3 × 1011 vg) via tail-vein injection for 2 weeks and then randomly subjected to TAC or sham surgery for 4 weeks. A, B Western blot analysis of protein levels of HNF4α, GAPDH as the loading control (n = 3). C Representative gross morphology of hearts (n = 5 for rAAV9-GFP sham group, n = 5 for rAAV9-GFP TAC group, n = 5 for rAAV9-HNF4α sham group and n = 7 for rAAV9-HNF4α TAC group). Scale bar: 2 mm. D–F HW/BW ratio (D), HW/TL ratio (E), and LW/BW ratio (F) (n = 5 for rAAV9-GFP sham group, n = 5 for rAAV9-GFP TAC group, n = 5 for rAAV9-HNF4α sham group and n = 7 for rAAV9-HNF4α TAC group). G Representative graphs of H&E staining (top) and WGA staining (bottom) (n = 5 for rAAV9-GFP sham group, n = 5 for rAAV9-GFP TAC group, n = 5 for rAAV9-HNF4α sham group and n = 7 for rAAV9-HNF4α TAC group). Scale bar: 40 μm. H Cross sectional area of cardiomyocytes counted by WGA staining (n = 5 for rAAV9-GFP sham group, n = 5 for rAAV9-GFP TAC group, n = 5 for rAAV9-HNF4α sham group and n = 7 for rAAV9-HNF4α TAC group). I–K qRT-PCR was performed to analyze the mRNA levels of ANP (I), BNP (J) and β-MHC (K) (n = 5 for rAAV9-GFP sham group, n = 5 for rAAV9-GFP TAC group, n = 5 for rAAV9-HNF4α sham group and n = 7 for rAAV9-HNF4α TAC group). L qRT-PCR was performed to analyze the mRNA levels of CPT1b, CPT2, CD36, CrAT, ACAT1 and Acadm (n = 5 for rAAV9-GFP sham group, n = 5 for rAAV9-GFP TAC group, n = 5 for rAAV9-HNF4α sham group and n = 7 for rAAV9-HNF4α TAC group). Values are mean ± SD. *p < 0.05, **p < 0.01, ***p < 0.001 (one-way ANOVA followed by Tukey’s test).