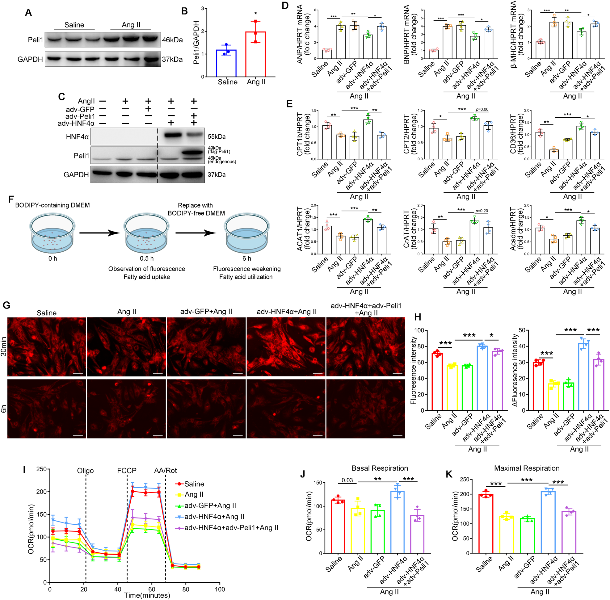
Fig. 5: Cardiac-specific HNF4α overexpression represses Ang II-induced cardiac hypertrophy and fatty acid metabolism disorder.

NRCMs were isolated from 1 to 3-day-old Sprague-Dawley rats and treated with angiotensin II (Ang II, 1 μM) for 24 hours. A, B Western blot analysis of protein levels of Peli1, GAPDH was the loading control (n = 3). C–K NRCMs transduced with adv-HNF4α, adv-Peli1 or adv-GFP for 24 h before the cells were treated with Ang II. D qRT-PCR was performed to analyze the mRNA levels of ANP, BNP and β-MHC (n = 4). E qRT-PCR was performed to analyze the mRNA levels of CPT1b, CPT2, CD36, CrAT, ACAT1 and Acadm (n = 4). F Schematic illustration of fatty acid analogue incorporation experiments. G Representative fluorescence graphs of fatty acid BODIPY staining in cardiomyocytes for 30 min and 6 h with BODIPY staining removed (n = 4). Scale bar: 200 μm. H Fluorescence intensity of BODIPY at 30 min (left) and the change in fluorescence intensity of BODIPY at 6 h (ΔF) compared with that at 30 min (right) (n = 4). I Oxygen consumption rate (OCR) of NRCMs with or without Ang II treatment (n = 4). J, K Quantification of basal respiration (left) and maximal respiration (right) of NRCMs treated with or without Ang II (n = 4). Values are mean ± SD. *p < 0.05, **p < 0.01, ***p < 0.001 (one-way ANOVA followed by Tukey’s test).