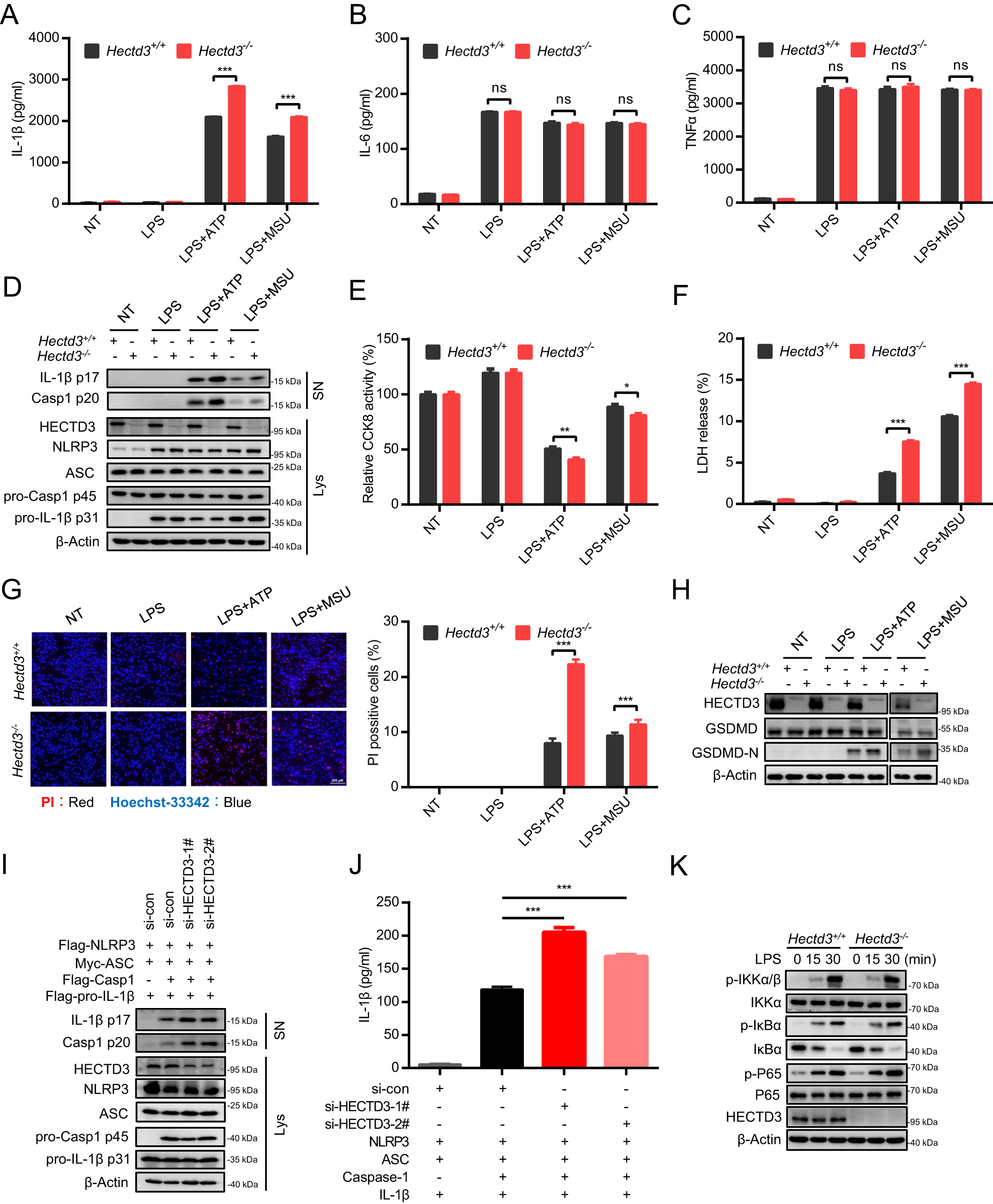
Fig. 1: Hectd3 deficiency promotes the activation of NLRP3 inflammasome.
From: HECTD3 inhibits NLRP3 inflammasome assembly and activation by blocking NLRP3-NEK7 interaction

A–H BMDMs isolated from Hectd3+/+ and Hectd3−/− mice were primed with LPS and stimulated with different secondary signals, including ATP and MSU. Supernatant IL-1β, IL-6 and TNF-α were analyzed using ELISA, n = 3 per group (A–C). Supernatants (SN) and cell extracts lysate (Lys) were analyzed using immunoblot assays (D). Cell death were detected by CCK8 asssay, n = 4 per group (E). Supernatants were collected to measure cell death by LDH release assay, n = 3 per group (F). PI staining was detected by fluorescence and the quantification of PI-positive cells is shown, n = 3 per group (G). The cleavage of GSDMD were detected using immunoblot assays (H); I, J. HEK293T cells were transfected with Flag-NLRP3, Myc-ASC, Flag-pro-caspase-1, Flag-pro-IL-1β plasmids as well as si-RNA of HECTD3 and stimulated with 2.5 mM ATP. Supernatants (SN) and cell extracts lysate (Lys) were analyzed using immunoblot assays (I); Supernatant IL-1β were analyzed using ELISA, n = 3 per group (J); K BMDMs isolated from Hectd3+/+ and Hectd3−/− mice were treated with 200 ng/mL LPS for 15 or 30 min, cell extracts were analyzed with immunoblot assays. Data are the mean ± SEM, ns (non-significant), P > 0.05; *P < 0.05; **P < 0.01; ***P < 0.001, two-tailed unpaired Student’s t test was used.