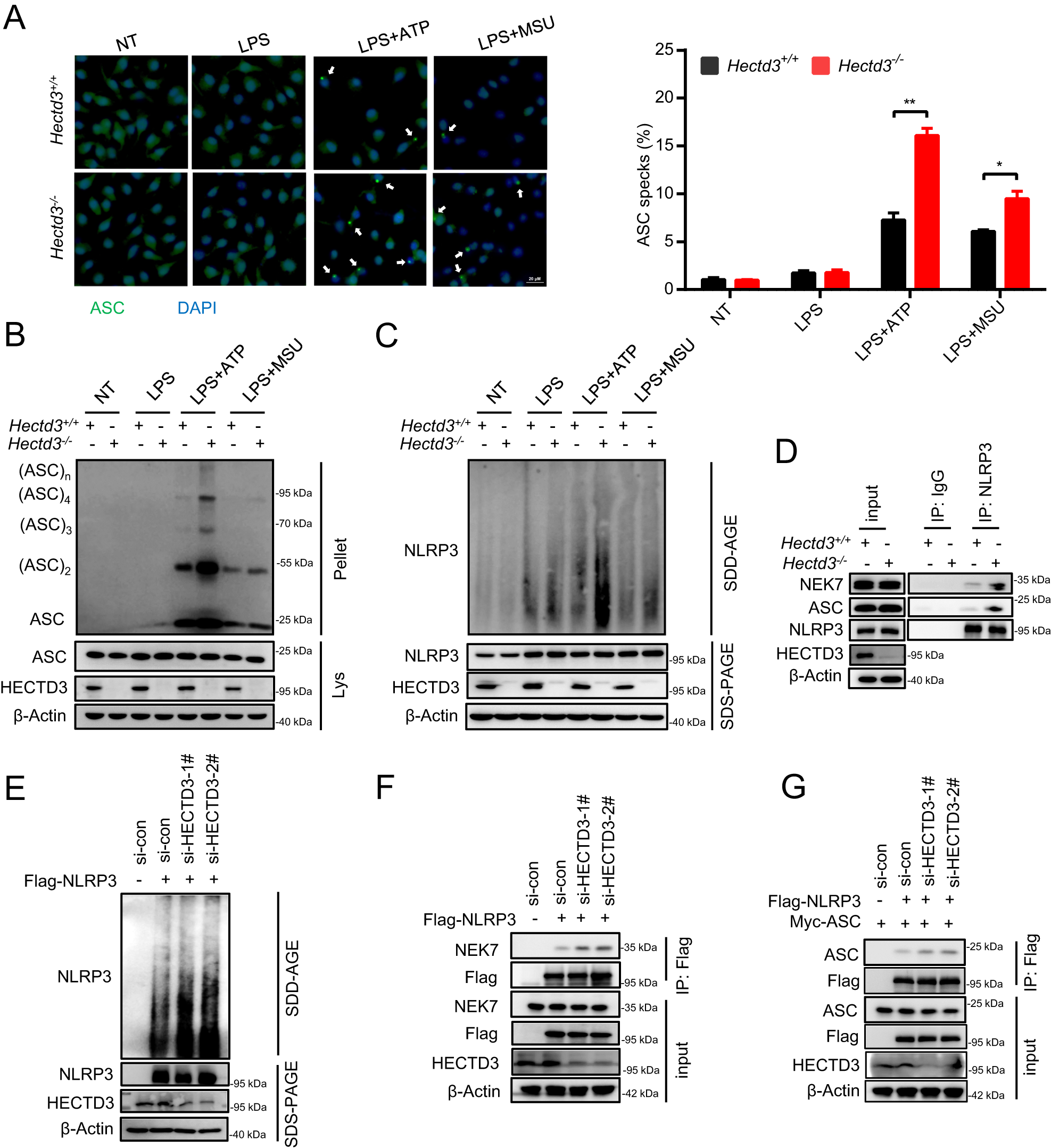
Fig. 3: Hectd3 deficiency promotes the assembly of the NLRP3 inflammasome through enhancing NLRP3-NEK7 interaction.
From: HECTD3 inhibits NLRP3 inflammasome assembly and activation by blocking NLRP3-NEK7 interaction

A–C. BMDMs isolated from Hectd3+/+ and Hectd3−/− mice were primed with LPS and stimulated with different secondary signals, including ATP and MSU. ASC speck formation was detected by immunofluorescence, and the quantification of ASC speck formation is shown, n = 3 per group (A); ASC oligomerization in cross-linked cytosolic pellets was detected by immunoblot assays (B); NLRP3 oligomerization in cytosolic pellets were analyzed with SDD–AGE assays. D BMDMs isolated from Hectd3+/+ and Hectd3−/− mice were treated with LPS plus ATP, the interaction of NLRP3-NEK7 and NLRP3-ASC were detected by immunoprecipitation and immunoblot analysis. E, F HEK293T cells were transfected with Flag-tagged NLRP3 and HECTD3 was knocked down using siRNA. The cells were treated with 2.5 mM ATP. NLRP3 oligomerization in cytosolic pellets were analyzed with SDD–AGE assays (E); The interactions of NLRP3-NEK7 were detected by immunoprecipitation and immunoblot analysis (F). G HEK293T cells were transfected with Flag-tagged NLRP3 and Myc-tagged ASC and HECTD3 was knocked down using siRNA. The interaction of NLRP3-ASC was detected by immunoprecipitation and immunoblot assays (G). Data are the mean ± SEM, ns (non-significant), P > 0.05; *P < 0.05; **P < 0.01; ***P < 0.001, two-tailed unpaired Student’s t test was used.