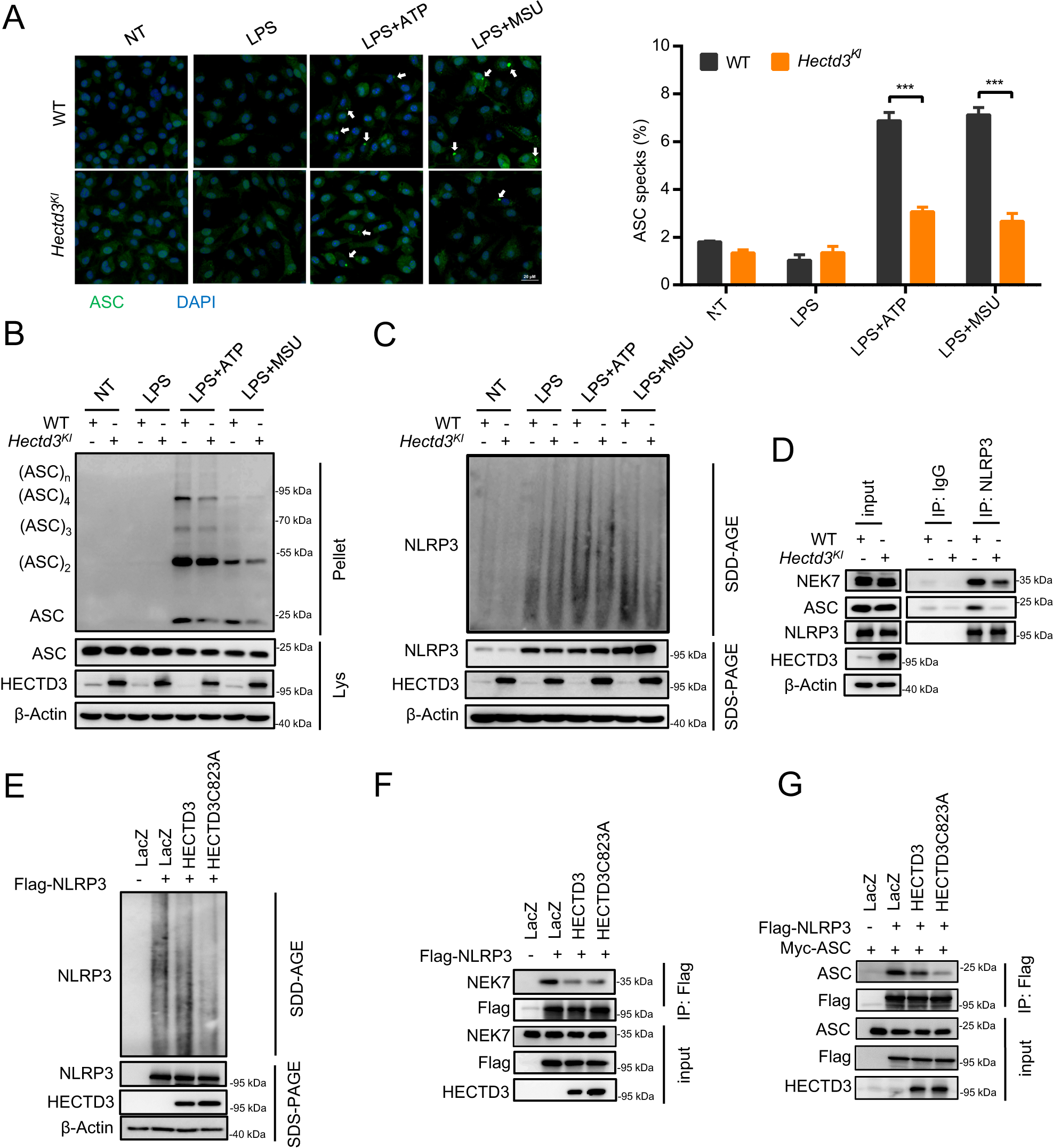
Fig. 4: HECTD3 inhibits the assembly of NLRP3 inflammasome through blocking NLRP3-NEK7 interaction in an E3 activity independent manner.
From: HECTD3 inhibits NLRP3 inflammasome assembly and activation by blocking NLRP3-NEK7 interaction

A–C. BMDMs isolated from WT and Hectd3KI mice were primed with LPS and stimulated with different secondary signals, including ATP and MSU. ASC speck formation was detected by immunofluorescence, and the quantification of ASC speck formation is shown, n = 3 per group (A); ASC oligomerization in cross-linked cytosolic pellets was detected by immunoblot assays (B); NLRP3 oligomerization in cytosolic pellets were analyzed with SDD–AGE assays. D BMDMs isolated from WT and Hectd3KI mice were treated with LPS plus ATP, the interaction of NLRP3-NEK7 and NLRP3-ASC were detected by immunoprecipitation and immunoblot assays. E, F HEK293T cells were transfected with Flag-tagged NLRP3 and HECTD3 WT or HECTD3C823A, and were treated with 2.5 mM ATP. NLRP3 oligomerization in cytosolic pellets were analyzed with SDD–AGE assays (E); The interactions of NLRP3-NEK7 were detected by immunoprecipitation and immunoblot assays (F). G HEK293T cells were transfected with Flag-tagged NLRP3, Myc-tagged ASC and HECTD3 WT or HECTD3C823A. The interaction of NLRP3-ASC was detected by immunoprecipitation and immunoblot assays (G). Data are the mean ± SEM, ns (non-significant), P > 0.05; *P < 0.05; **P < 0.01; ***P < 0.001, two-tailed unpaired Student’s t test was used.