Fig. 6: HECTD3 inhibits NLRP3 inflammasome activation in vivo.
From: HECTD3 inhibits NLRP3 inflammasome assembly and activation by blocking NLRP3-NEK7 interaction

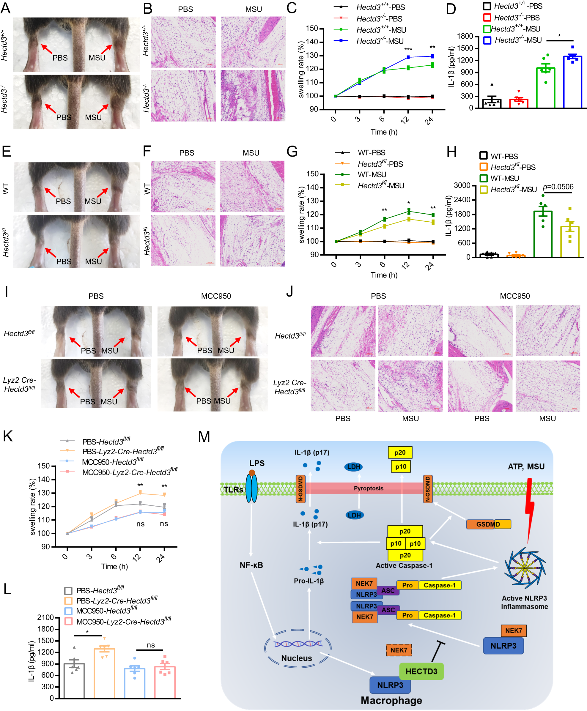
A–D. 1 mg of MSU crystals was injected into the ankle joint of Hectd3+/+ and Hectd3−/− mice. After 24 h, the mice were sacrificed and the joints were pictured (A); Ankle joints from two mice were cut off and fixed for HE staining and imaging (B); The width of the ankle joint was measured by a Vernier caliper at each time. The joint swelling rate was expressed as a percentage of the primary width of the ankle joint, n = 8 mice per group (C); Ankle joints from six mice were cut off and tissue fragmentation were completely mixed with PBS, supernatant were collected and IL-1β levels were detected by ELISA, n = 6 mice per group. E–H 1 mg of MSU crystals was injected into the ankle joint of WT and Hectd3KI mice. After 24 h, the mice were sacrificed and the joints were pictured (E); Ankle joints from two mice were cut off and fixed for HE staining and imaging (F); The width of the ankle joint was measured by a Vernier caliper at each time. The joint swelling rate was expressed as a percentage of the primary width of the ankle joint, n = 8 mice per group (G); Ankle joints from six mice were cut off and tissue fragmentation were completely mixed with PBS, supernatant were collected and IL-1β levels were detected by ELISA, n = 6 mice per group (H). I–L. 1 mg of MSU crystals was injected into the ankle joint of Hectd3fl/fl and Lyz2-Cre-Hectd3fl/fl mice, while PBS or MCC950 (10 mg/kg) were i.p. injected. After 24 h, the mice were sacrificed and the joints were pictured (I); Ankle joints from two mice were dissected and fixed for HE staining and imaging (J); The width of the ankle joint was measured by a Vernier caliper at each time. The joint swelling rate was expressed as a percentage of the primary width of the ankle joint, n = 8 mice per group (K); Ankle joints from six mice were cut off and tissue fragmentation were completely mixed with PBS, supernatant were collected and IL-1β levels were detected by ELISA, n = 6 mice per group (L). M Working model for this work. Data are the mean ± SEM, ns (non-significant), P > 0.05; *P < 0.05; **P < 0.01; ***P < 0.001, two-tailed unpaired Student’s t test was used.