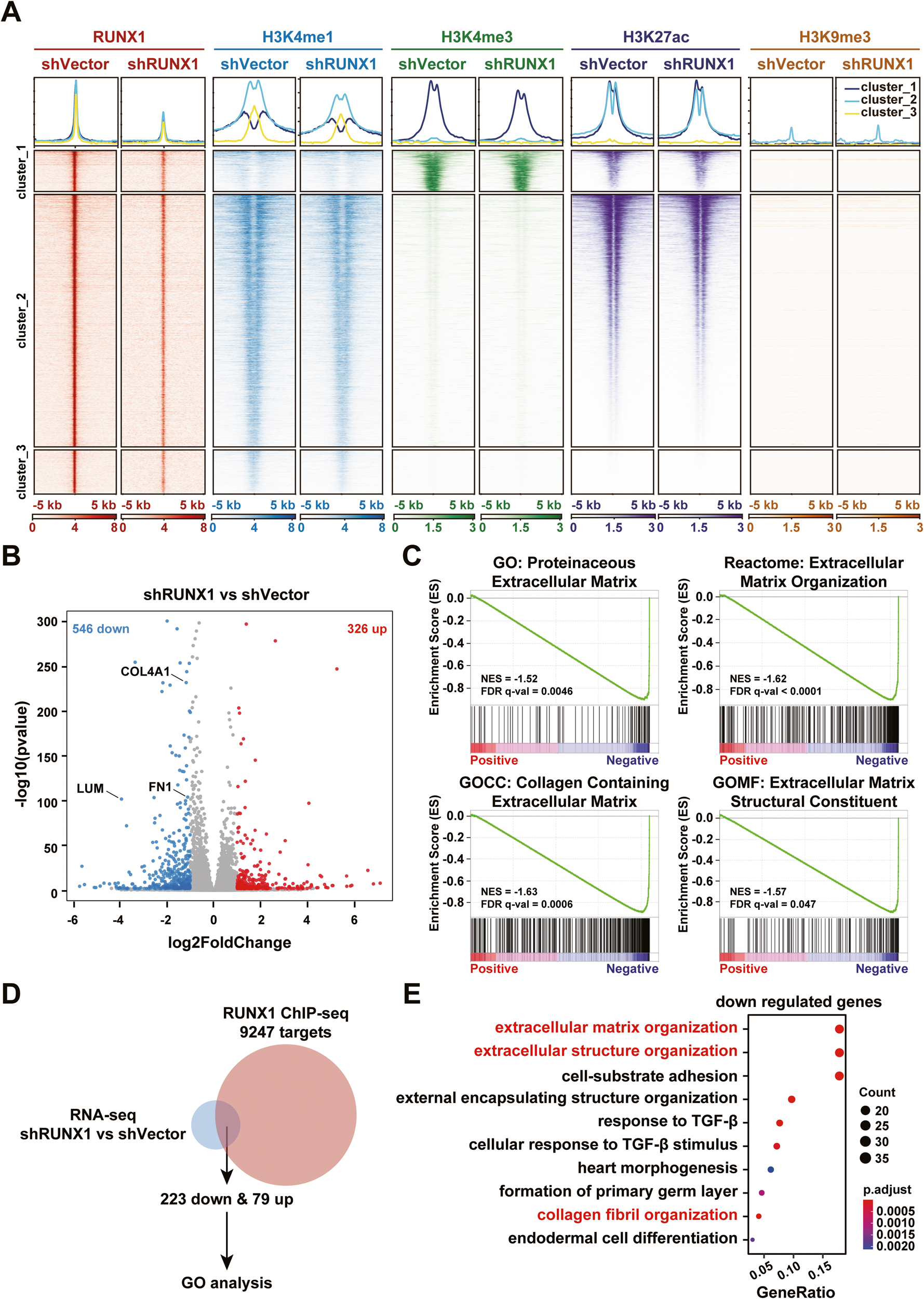
Fig. 1: RUNX1 regulates the expression of ECM-related genes in GBM.

A Fragmented chromatin fractions were immunoprecipitated with anti-RUNX1, anti-H3K4me, anti-H3K4me3, anti-H3K27ac, and anti-H3K9me3 antibodies and sequenced in shVector or shRUNX1-treated N9 cells. B Differentially expressed genes (DEGs) after RUNX1 knockdown (KD) in N9 cells were identified by RNA-sequencing and visualized as a volcano map. C Gene Set Enrichment Analysis (GSEA) analysis of downregulated genes in N9 shRUNX1 cells and compared with shVector cells. D Venn diagram of DEGs by RNA-sequencing and RUNX1-targeted genes by ChIP-sequencing showed that 302 genes coexisted in both the groups. E Gene ontology (GO) analysis was performed by using 223 downregulated genes.