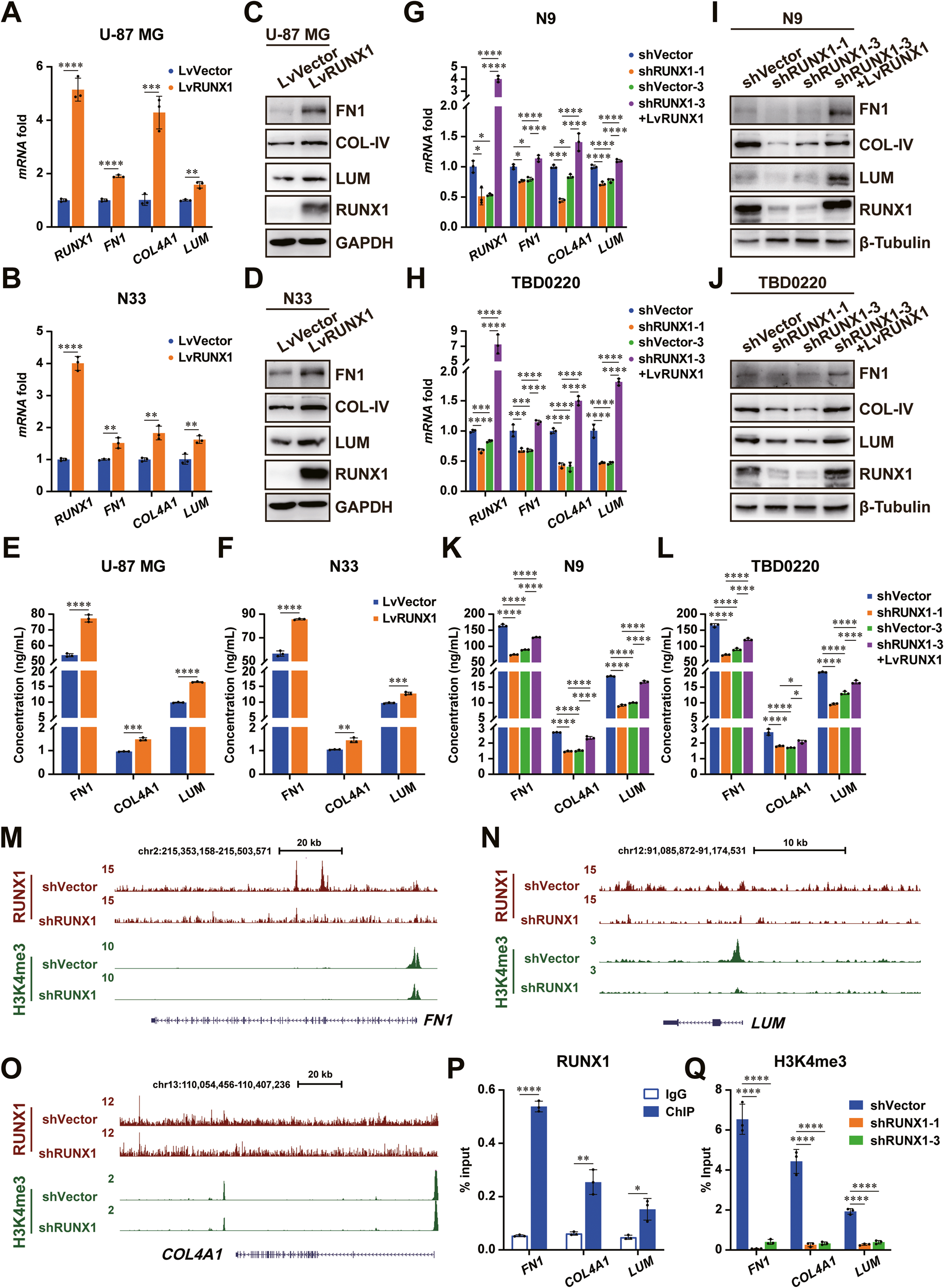
Fig. 2: RUNX1 induces the expression of FN1, COL4A1, and LUM in GBM.

A, B The mRNA levels of RUNX1, FN1, COL4A1, and LUM in U-87 MG and N33 cells with RUNX1 OE were respectively detected by qRT-PCR analyses. GAPDH was used as the internal control. C, D The protein levels of RUNX1, FN1, COL4A1, and LUM in U-87 MG and N33 cells with RUNX1 OE were respectively detected by WB analyses. GAPDH was used as the internal control. E, F The levels of FN1, COL4A1, and LUM in the supernatants of U-87 MG and N33 cells with RUNX1 OE were detected by ELISA assays. G, H The mRNA levels of RUNX1, FN1, COL4A1, and LUM in N9 and TBD0220 cells with RUNX1 KD and restored expression were respectively detected by qRT-PCR analyses. GAPDH was used as the internal control. I, J The protein levels of RUNX1, FN1, COL4A1, and LUM in N9 and TBD0220 cells with RUNX1 KD and restored expression were respectively detected by WB analyses. β-Tubulin was used as the internal control. K, L The levels of FN1, COL4A1, and LUM in the supernatants of N9 and TBD0220 cells with RUNX1 KD and restored expression were detected by ELISA assays. M–O Genomic snapshots of ChIP-sequencing analysis for RUNX1 and H3K4me3 in N9 cells transfected with shVector (upper track) or shRUNX1 (lower track). P ChIP analysis of the binding of RUNX1 to the promoter region of FN1, COL4A1, and LUM genes in N9 cells. Q H3K4me3 modifications in the promoter regions of FN1, COL4A1, and LUM genes were detected by ChIP-qRT-PCR method in RUNX1 KD N9 cells. Student’s t-test was performed for analyzing between two groups; one-way ANOVA was conducted for comparations of multiple groups. *P < 0.05, **P < 0.01, ***P < 0.001, ****P < 0.0001.