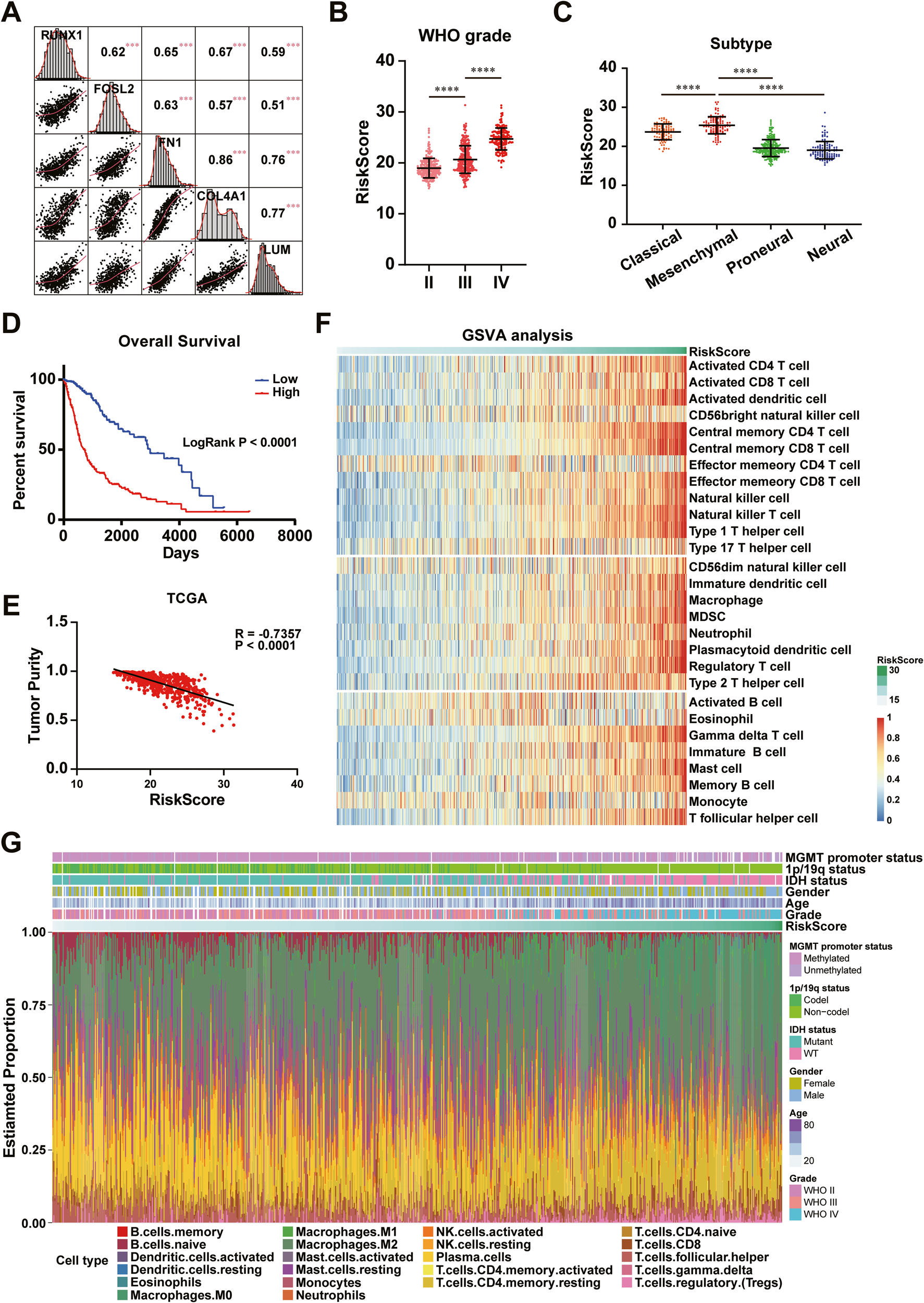
Fig. 5: RUNX1, FOSL2, and ECM gene expression-based novel signature model correlating with tumor malignancy, survival time, and immunosuppressive microenvironment in GBM.

A The correlation with the expression of RUNX1, FOSL2, FN1, COL4A1, and LUM was calculated by Spearman method in the TCGA GBM cohort. B Signature scores of different grades of gliomas in the TCGA GBM cohort were visualized as a scatter plot. C Scatter plot showing distribution of scores in the classical, mesenchymal, proneural, and neural subtypes of GBM in the TCGA GBM cohort. D Kaplan–Meier survival analysis was performed in the low-score and high-score groups. E The relationship between signature scores and tumor purity. F GSVA analysis of scores correlated with immune cell lineages in the TCGA GBM cohort. G CIBERSORTx analysis of scores correlated with infiltrated immune cell populations and distributions in the TCGA GBM cohort. One-way ANOVA for comparisons of multiple groups. ***P < 0.001, ****P < 0.0001.