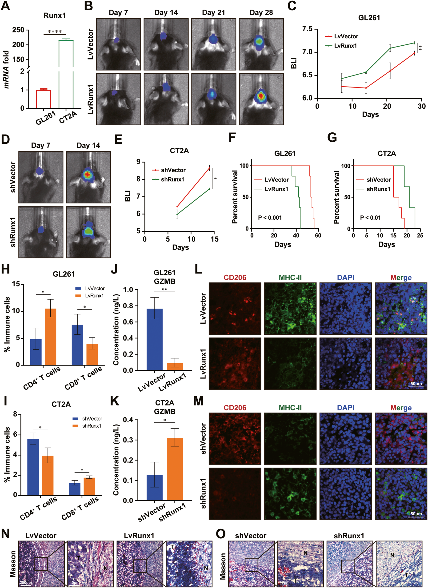
Fig. 6: RUNX1-mediated ECM remodeling promotes tumor growth and immunosuppressive microenvironment in GBM.

A qRT-PCR analysis of Runx1 expressions in GL261 and CT2A cells. B, C GL261 cells transfected with LvVector or LvRunx1 were intracranially injected to establish the orthotopic GBM model in C57BL6 mice (N = 6 per group). Bioluminescent imaging was performed on days 7, 14, 21, and 28 after injection. D, E Orthotopic GBM mice grafted with CT2A cells treated with shVector or shRunx1 were measured by bioluminescent imaging on days 7 and 14 after injection. N = 6 mice per group. Kaplan–Meier survival curve analysis for correlation between the Runx1 expression and survival time of GL261-grafted (F) and CT2A-grafted mice (G). Flow cytometry analysis of tumors infiltrated with CD4+ and CD8+ T cells in GL261 tumors (H) and CT2A tumors (I). ELISA analysis of GZMB levels in GL261 tumors (J) and CT2A tumors (K). Confocal imaging analysis of GL261 tumors (L) and CT2A tumors (M), showing the expression of M1 marker (MHC-II) and M2 marker (CD206) in macrophages. Brightfield images of Masson’s staining of GL261 tumors (N) and CT2A tumors (O), showing the fiber structures at the tumor margins. Student’s t-test for the two-group analysis. *P < 0.05, **P < 0.01, ****P < 0.0001.