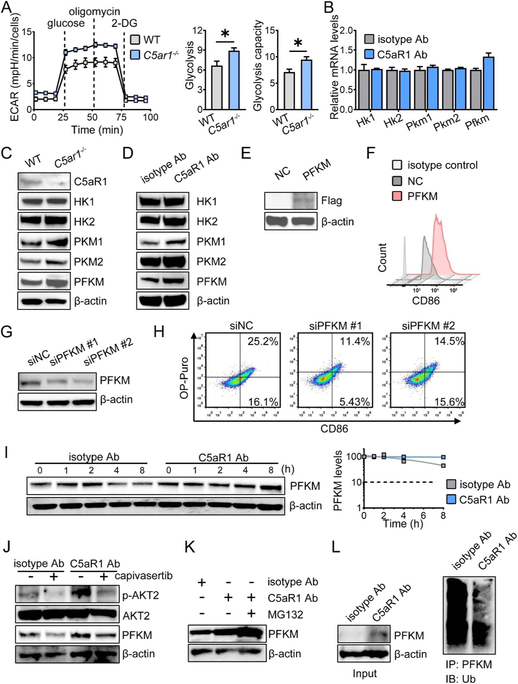
Fig. 2: Resetting M1 polarization by C5aR1 inhibition requires PFKM stabilization.

A The ECAR was determined by extracellular flux analysis, and the glycolysis and glycolysis capacity of the ECAR were quantified. The data shown represent a single experiment. B The relative levels of the indicated genes were quantified by real-time RT-PCR (n = 3). C–E The indicated protein expression levels were examined by Western blotting analysis. F The relative levels of CD86 were examined by flow cytometry (n = 2). G The indicated protein expression levels were examined by Western blotting analysis. H The relative levels of CD86 were examined by flow cytometry (n = 2). (I) BMDMs from CRC tumor mice were treated with CHX and harvested at the indicated time points. The relative levels of PFKM were quantified, normalized to actin, and plotted. J BMDMs from CRC tumor mice were treated with or without capivasertib (10 nM) for 18 h before harvesting. p-AKT2, AKT2, and PFKM were analyzed by Western blotting analysis. K BMDMs from Ab-treated CRC tumor mice were exposed to 10 μmol/L MG-132 for an additional 6 h before harvesting, and PFKM was analyzed by Western blotting analysis. B–K The figures shown are representative of one of two independent experiments. L The peritoneal macrophages from Ab-treated tumor mice were cocultured with MG-132. 6 h later, lysates were extracted, IP with an anti-PFKM Ab, and analyzed by Western blotting analysis using an anti-ubiquitin Ab. The data shown represent a single experiment. *P < 0.05.