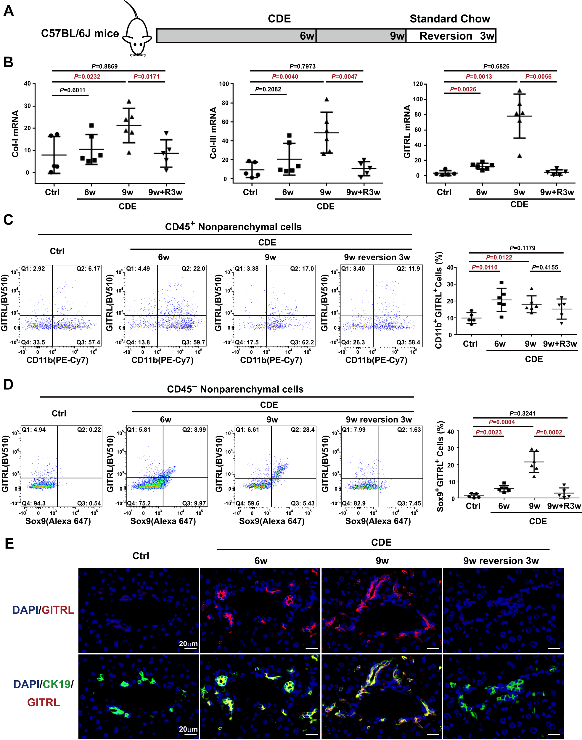
Fig. 2: The proportion of Sox9+GITRL+ liver progenitor cells increased after CDE exposure and decreased after recovery.

A Experimental design strategy of C57BL/6 mice exposed to CDE injury for 6 weeks or 9 weeks and allowed to recover for 3 weeks. B Tissue mRNA transcript levels of Collagen I, Collagen III, and GITRL at 6 weeks, 9 weeks after CDE exposure and 3 weeks of recovery. C Representative flow cytometry images and statistical quantification of the proportion of GITRL+CD11b+ myeloid cells among the liver-infiltrating CD45+ immune cells. D Representative flow cytometry images and statistical quantification of the proportion of Sox9+GITRL+ liver progenitor cells among CD45 ̶ liver nonparenchymal cells. E Representative double immunofluorescence images of CK19, GITRL and DAPI.