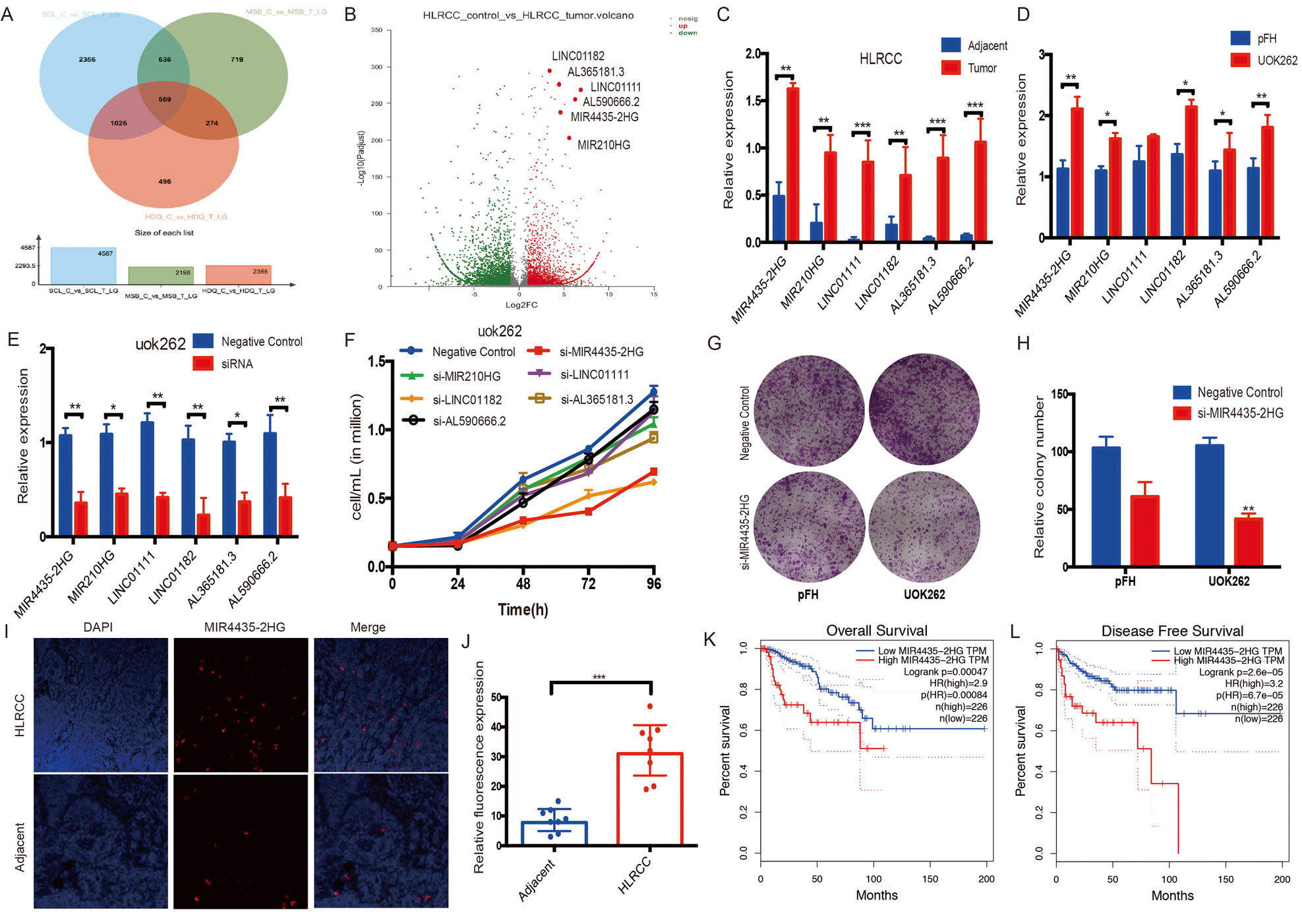
Fig. 1: LncRNA-MIR4435-2HG is determined to be an oncogenic factor in FH-deficient RCC.

A, B The bioinformation analysis showed upregulated lncRNAs in FH-deficient RCC tissues. C, D LncRNAs’ expression determined both in fresh tumor samples and cell lines. E siRNA screeing was performed to select the candidate lncRNA. F Proliferation rate was analyzed after siRNA transfection. G, H Comparing clone formation ability between MIR4435-2HG silence and control group. I, J FISH assay was performed to determine to expression of MIR4435-2HG in fresh samples. K, L Survival was analyzed and compared between patients with high and low level of MIR4435-2HG in pRCC patients according to the public database. *p < 0.05, **p < 0.01, ***p < 0.001.