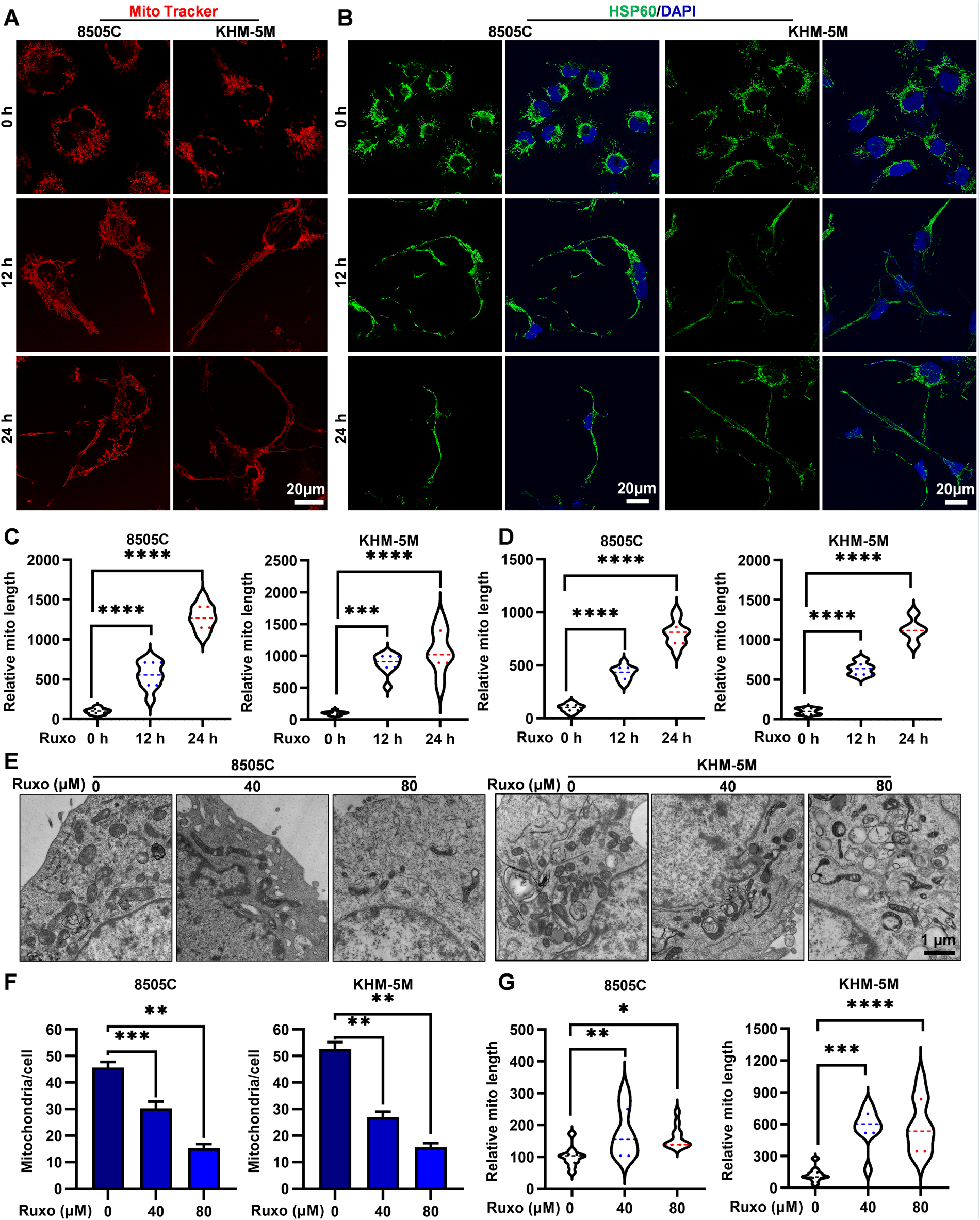
Fig. 6: Ruxo induces mitochondrial fission disorder in ATC cell.

A Confocal laser (Leica STED, Germany) was used to observe mitochondrial morphological changes in 8505C and KHM-5M cells treated with Ruxo (0, 40 μM for 0 h, 12 h, 24 h), used Mito tracker Deep Red FM. B Confocal laser was used to observe mitochondrial morphological changes in 8505C and KHM-5M cells treated with Ruxo (0, 40 μM for 0 h, 12 h, 24 h), after incubated with HSP60 antibody by immunofluorescence. C, D Quantification of mitochondrial length of A and B. E Transmission electron microscopy was used to observe mitochondrial morphological changes in 8505C and KHM-5M cells treated with Ruxo (0, 40, 80 μM for 8 h). F, G Quantification of mitochondrial number and length of C. Data are shown as mean ± SD for n = 3, analyzed by one-way ANOVA using the Holm-Sidak method (C, D, F, G). *p < 0. 05, **p < 0. 01, ***p < 0. 001, ****p < 0. 0001.