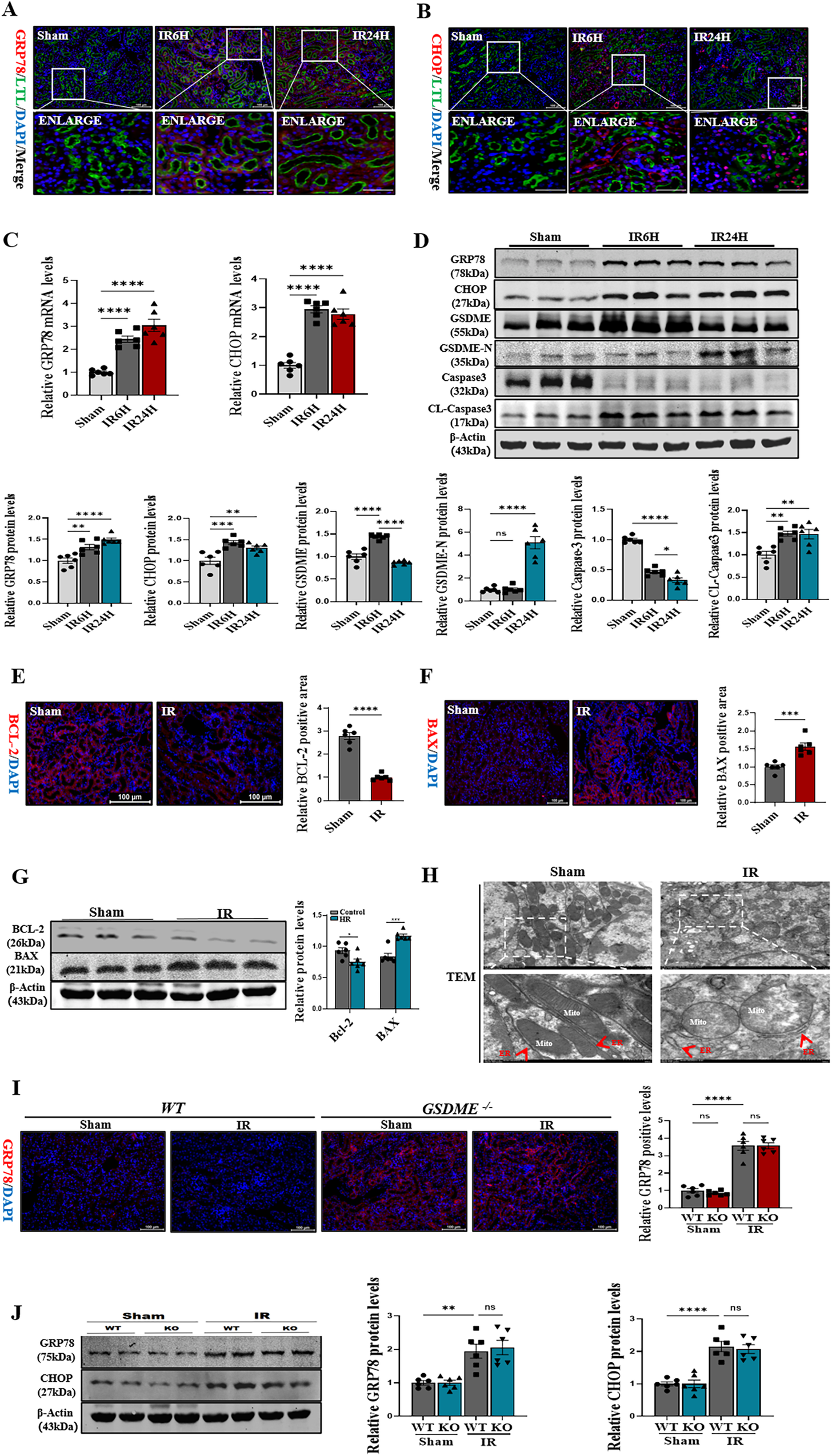
Fig. 6: CHOP-activated Caspase-3 occurred apoptosis and pyroptosis in renal IRI.

A, B Representative immunofluorescence image of GRP78 and CHOP in different groups (Sham/IR6H/IR24H). Red fluorescence represents GRP78 and CHOP, respectively. Green fluorescence represents Lotus Tetragonolobus Lectin (LTL). The protein fluorescence intensity/area in each group are shown, n = 6/6/6 Sham/IR6H/IR24H, Scale bar: 100 μm; Scale bar: 20 μm (magnification). C Real-time PCR detected mRNA levels of GRP78, CHOP in different groups. D Western blot analysis showed protein expression of CHOP, GRP78, GSDME, GSDME-N, Caspase3, Cleaved-Caspase3 in different groups. E, F Representative immunofluorescence image of BCL-2 and BAX in different groups (Sham/IR). Red fluorescence represents BCL-2 and BAX, respectively; the protein fluorescence intensity/area between the two groups are shown, n = 6/6 Sham/IR, Scale bar: 100 μm. G Western blot analysis showed protein expression of BCL-2, BAX. H Representative TEM of mitochondria and endoplasmic reticulum (ER) in renal tissue of experimental mouse groups, TEM analysis showed obvious morphological changes of mitochondria and ER in renal tubular epithelial cells. n = 6/group, Scale bar: 5 μm and Scale bar: 2 μm (magnification). I Representative immunofluorescence image of GRP78 in different groups. Red fluorescence represents GRP78, the protein fluorescence intensity/area in each group are shown, n = 6/6/6/6 Sham: WT/KO; IR: WT/KO, Scale bar: 100 μm. J Western blot analysis showed protein expression of CHOP, GRP78. For all panels, p value was determined by unpaired two-tailed Student’s t test or one-way ANOVA with Bonferroni post hoc test for multiple comparisons. Data are expressed as mean ± SEM. Quantification on the blots derive from samples of the same experiment and gels/blots were processed in parallel. ns not significant p > 0.05, *p < 0.05, **p < 0.01, ***p < 0.001, ****p < 0.0001.