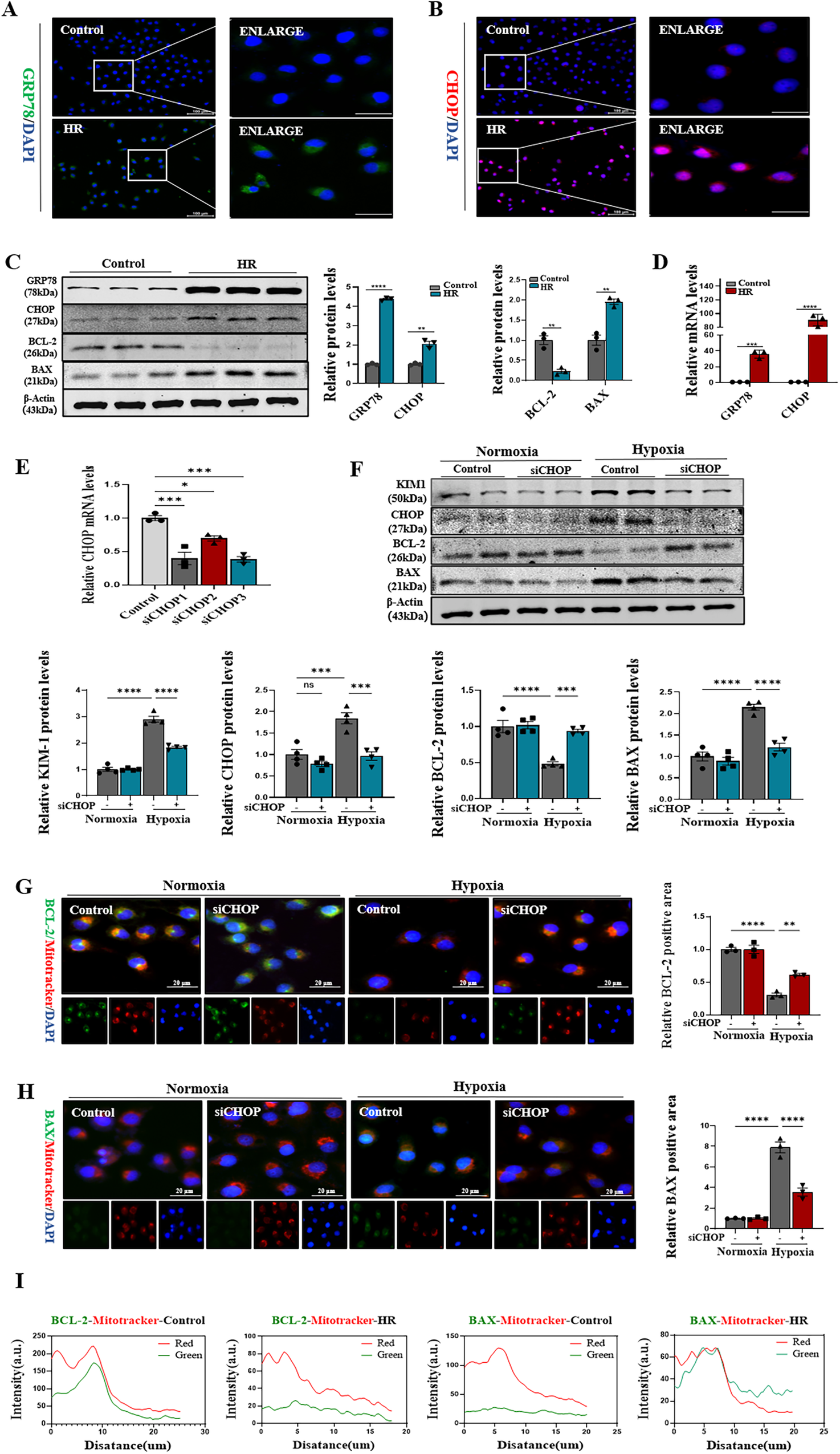
Fig. 7: Endoplasmic reticulum stress activated the transcription factor CHOP and CHOP knockdown ameliorated mitochondrial-dependent apoptosis in renal tubular epithelial cells.

A, B Representative immunofluorescence image of GRP78 and CHOP in HK-2 (Control and HR). Green fluorescence represents GRP78; Red fluorescence represents CHOP, the protein fluorescence intensity/area between the two groups are shown, n = 3/group, Scale bar: 100 μm, Scale bar: 20 μm (magnification). C Western blot analysis showed protein expression of GRP78, CHOP, BCL-2, BAX. D Real-time PCR detected mRNA levels of GRP78, CHOP in different groups. E Real-time PCR detected mRNA levels of CHOP and CHOP knockdown. F Western blot analysis showed protein expression of KIM1, CHOP, BCL-2, BAX in different groups. G, H Representative co-localization images of the mitochondrial marker MitoTracker (labeled in red) and BCL-2, BAX (labeled in green) in HK-2 cells, the protein fluorescence intensity/area in each group are shown, n = 3/group, Scale bar: 20 μm (magnification). I BCL-2, BAX and mitochondria fluorescence co-localization display showed correlation analysis in each group, respectively. For all panels, p value was determined by unpaired two-tailed Student’s t test or one-way ANOVA with Bonferroni post hoc test for multiple comparisons. Data are expressed as mean ± SEM. Quantification on the blots derive from samples of the same experiment and gels/blots were processed in parallel. ns not significant p > 0.05, *p < 0.05, **p < 0.01, ***p < 0.001, ****p < 0.0001.