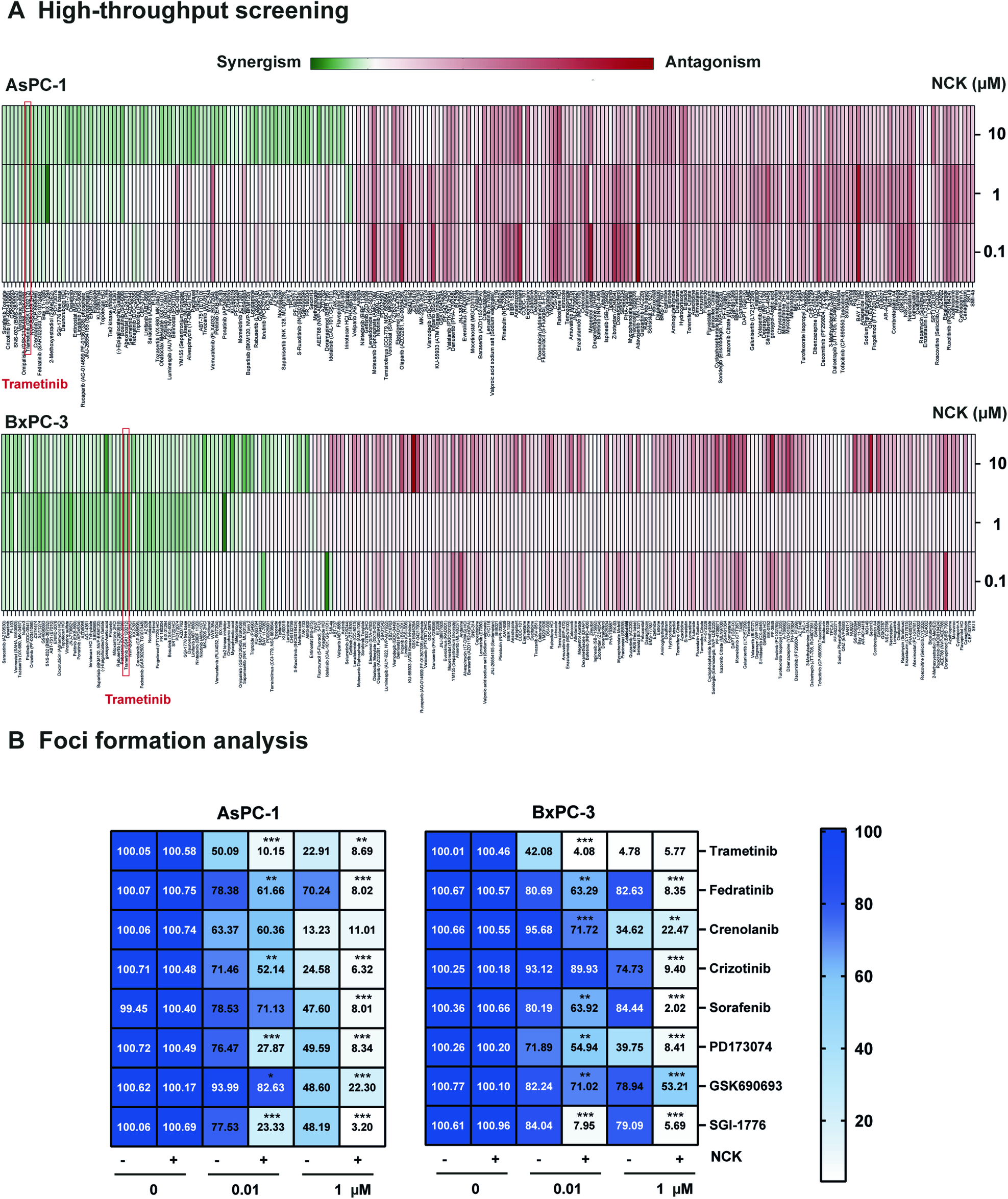
Fig. 3: High-throughput drug screening demonstrates that Trametinib synergizes with NCK in AsPC-1 and BxPC-3 cell lines.

A. Heatmap plot depicts combination index (CI) of all 247 compounds in combination with NCK in AsPC-1 and BxPC-3 cells obtained by high-throughput screening. CI was calculated using bliss independence method (CI= (EA + EB-EAEB)/EAB), where CI < 1 denotes synergistic interaction and CI > 1 denotes antagonistic interaction. B Heatmap plot depicts quantification of crystal violet staining of foci in colonies of AsPC-1 and BxPC-3 cells after exposure to 8 compounds (at 0, 0.01 and 1 μM) synergistic with NCK in the high-throughput drug screening of AsPC-1 and BxPC-3 cells. Data represent the ratio of cell viability relative to the vehicle (mean, n = 3). *P < 0.05, **P < 0.01, and ***P < 0.001.