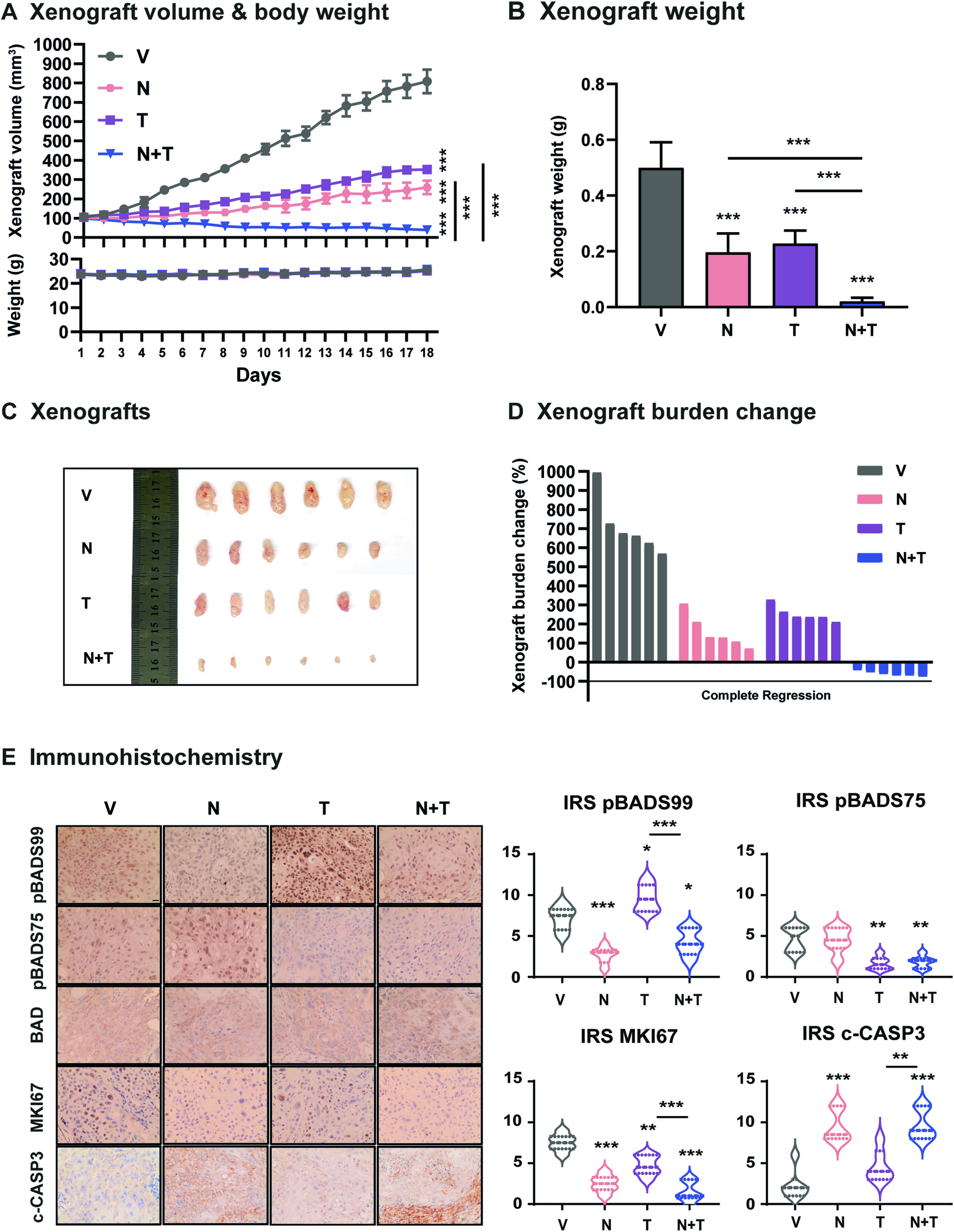
Fig. 7: Combined NCK-Trametinib treatment suppresses the growth of KRASG12D-mutant PDAC SW1990 xenografts.

A Xenograft volume (mm3) of each treatment group (Vehicle (V), NCK (N), Trametinib (T) or NCK+Trametinib (N + T)) was measured daily and calculated by using the formula: 0.52 × length × [width]2. The animal weight of each treatment group was indicated. Data represent means ± SD (n = 6). *P < 0.05, **P < 0.01, and ***P < 0.001. B Mean xenograft weight of each treatment group after sacrifice at the end of the 18th day. Data represent means ± SD (n = 6). *P < 0.05, **P < 0.01, and ***P < 0.001. C Resected xenograft tumors from each treatment group (Vehicle (V), NCK (N), Trametinib (T), or NCK+Trametinib (N + T)) were shown. D Xenograft burden change of each treatment group (Vehicle (V), NCK (N), Trametinib (T), or NCK+Trametinib (N + T)) measured at the end of the experiment. E. Histological analyses and IRS scoring of pBAD at S99 and S75, MKI67, and cleaved-CASPASE3 (c-CASP3) in xenografts. Representative micrographs were taken at 200× magnification. Scale bar, 20 µm. The IRS scoring method is described in the materials & methods. Data represent means ± SD. *P < 0.05, **P < 0.01, and ***P < 0.001.