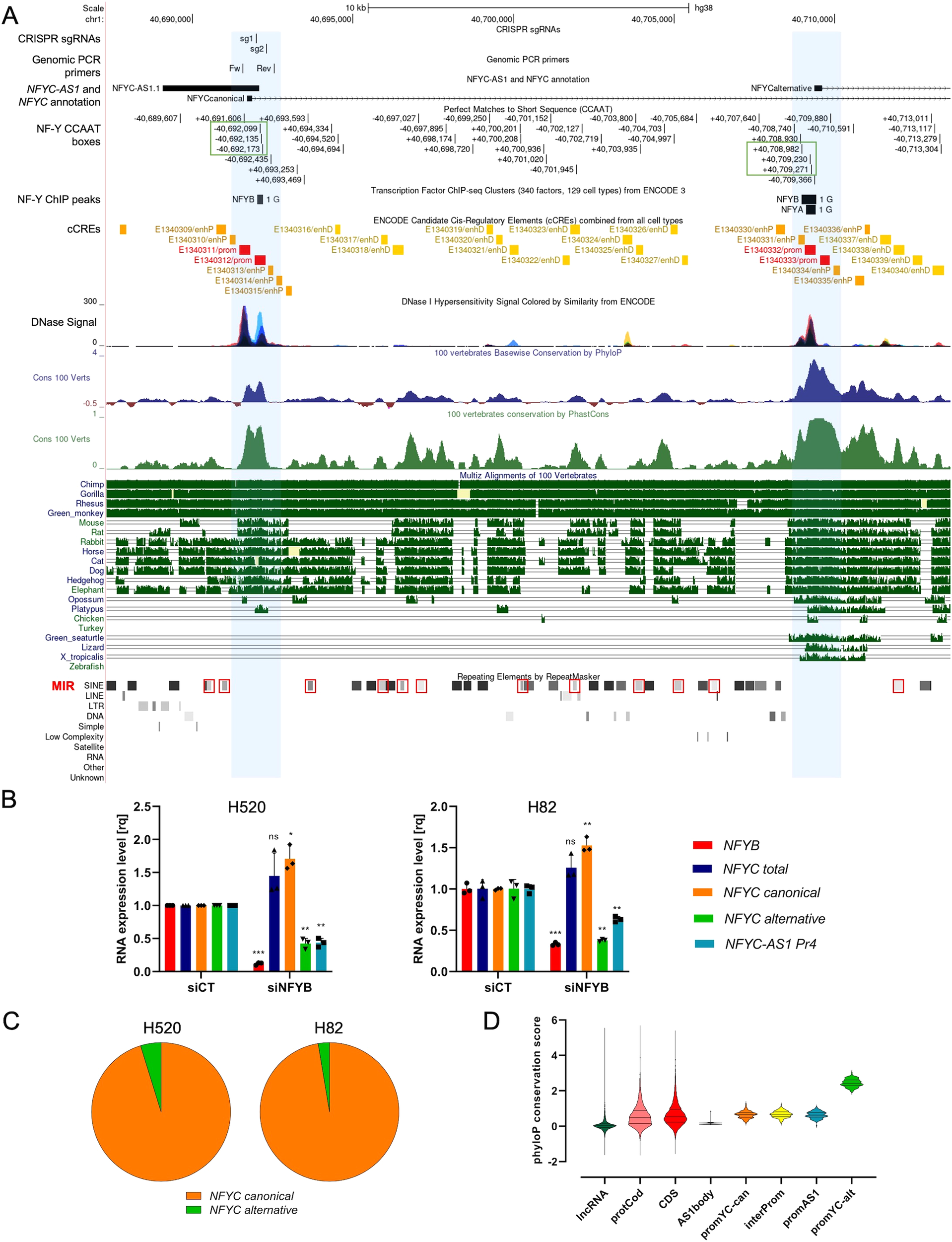
Fig. 3: Analysis of NFYC-AS1 conservation and regulation by NF-Y.

A NFYC(-AS1) locus at chr1p34.2 as from UCSC Genome Browser (GRCh38/hg38 assembly). Top: CRISPR/Cas9 single guide (sg)RNAs and genomic PCR primers are shown together with the long NFYC-AS1 isoform. Middle: transcription regulatory elements, including CCAAT boxes (green rectangles), NF-Y ChIP-seq peaks (ENCODE), ENCODE candidate Cis-Regulatory Elements (cCREs), and DNase hypersensitivity tracks. Bottom: a detailed overview of conservation profiles according to the Vertebrate Multiz Alignment & Conservation (100 Species) track in the Genome Browser. Blue: phyloP conservation score. Green: PhastCons conservation score. Alignment of a manual selection of representative genome sequences for different taxa is represented at the bottom, together with the Repeating Element by RepeatMasker track; mammalian-wide interspersed repeats (MIRs) are highlighted by red rectangles. B Bar plot showing NFYB, NFYC total, NFYC canonical, NFYC alternative, and NFYC-AS1 expression levels (qRT-PCR) at 48 h after transfection with NFYB siRNA (siNFYB) in H520 RB1-wt cells and H82 RB1-mut cells. Data are siCT-normalized and reported as mean ± sd, as from n = 3 independent biological replicates. One sample t-test p-values are reported. *p < 0.05, **p < 0.01, ***p < 0.001, ****p < 0.0001, ns (non-significant). C Pie charts showing the cumulative fraction of NFYC transcripts originating from either TSS (NFYC canonical and alternative) as from RNA-seq data of H520 and H82 cells. D PhyloP conservation score at exons of lncRNAs (lncRNAs), exons of protein coding genes (protCod), protein coding exons of protein coding genes (CDS), compared with different NFYC-AS1 segments/regions and NFYC regulatory elements: AS1body, NFYC-AS1 3’ end segment not overlapped with NFYC; promYC_can, canonical NFYC isoform promoter; interProm, NFYC-AS1 segment spanning the genomic region in between NFYC canonical promoter and NFYC-AS1 promoter; promAS1, NFYC-AS1 promoter; promYC_alt, alternative NFYC isoform promoter. Promoters were defined as the genomic region spanning 250 bp upstream of annotated transcription start sites.