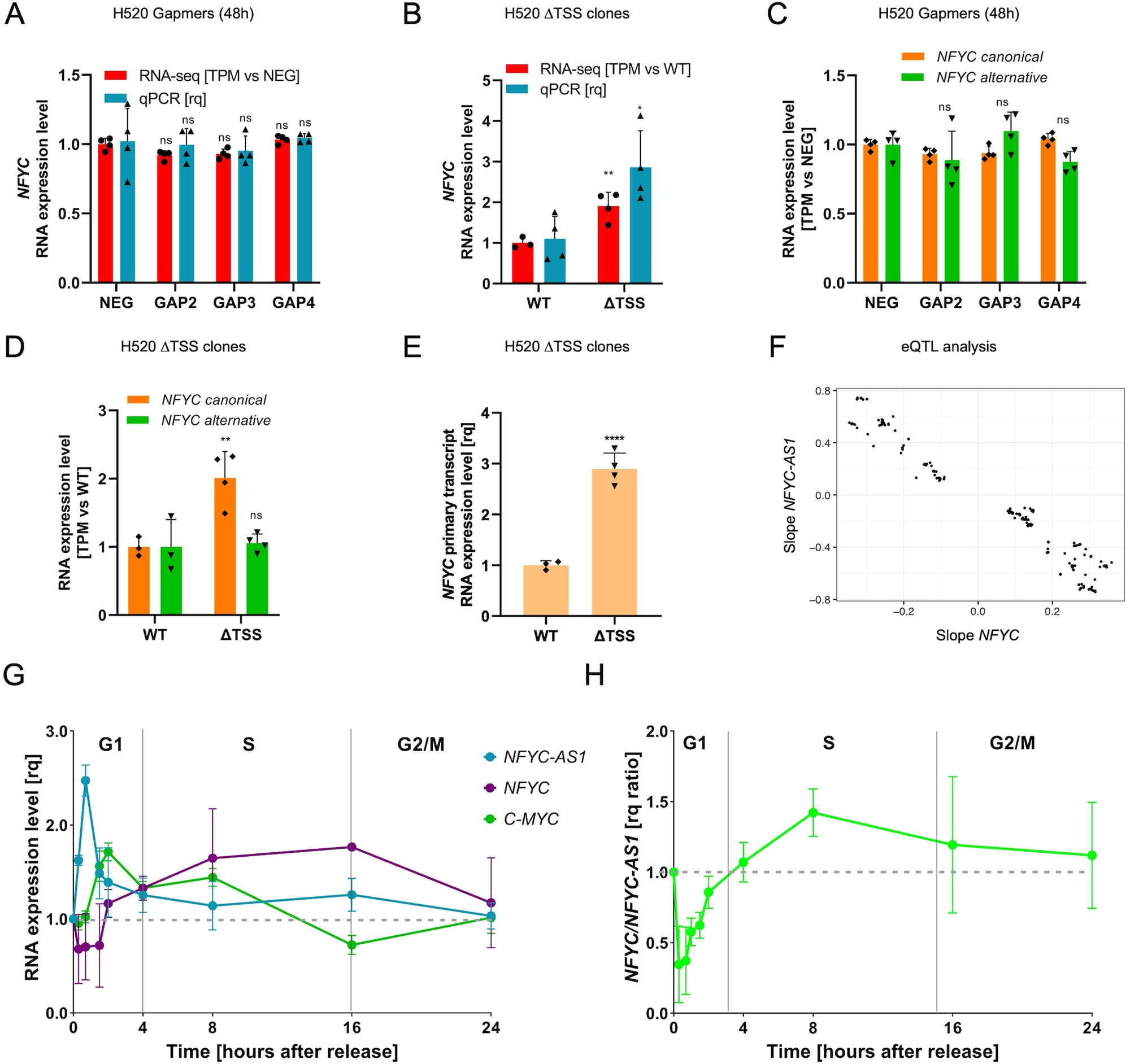
Fig. 6: Analysis of NFYC-AS1 in cis function.

A Bar plot showing NFYC expression level (qRT-PCR and RNA-seq) at 48 h after transfection with GAP2-GAP4 in H520 RB1-wt cells. Data are NEG-normalized and reported as mean ± sd, as from n = 4 independent biological replicates. B Bar plot showing NFYC expression level (qRT-PCR and RNA-seq) in ΔTSS H520 clones normalized against WT H520 clones. Data are reported as mean ± sd, as from n = 4 WT clones and n = 4 ΔTSS clones in qRT-PCR and n = 3 WT clones and n = 4 ΔTSS clones in RNA-seq. C Bar plot showing NFYC canonical and alternative expression levels (RNA-seq) at 48 h after transfection with GAP2-GAP4 in H520 RB1-wt cells. Data are NEG-normalized and reported as mean ± sd, as from n = 4 independent biological replicates. D Bar plot showing NFYC canonical and alternative expression levels (RNA-seq) in ΔTSS H520 clones normalized against WT H520 clones. Data are reported as mean ± sd, as from n = 3 WT clones and n = 4 ΔTSS clones. E Bar plot showing NFYC primary transcript expression measured using an intronic primer through qRT-PCR in ΔTSS H520 clones normalized against WT H520 clones. Data are reported as mean ± sd, as from n = 3 WT clones and n = 4 ΔTSS clones. F Scatter plot of effect sizes of eQTLs shared by NFYC and NFYC-AS1. G Time course of NFYC-AS1, NFYC, and CMYC expression levels (qRT-PCR) after re-entry of H520 cells into the cell-cycle. Data are reported as mean ± sd, as from n = 3 independent biological replicates. H Time course of NFYC-AS1/NFYC relative induction ratio after re-entry of H520 cells into the cell-cycle. Data are reported as mean ± sd, as from n = 3 independent biological replicates. Two-tailed unpaired t-test p-values are reported for panels A–E. deseq2 adjusted p-values are reported for panels A and B. *p < 0.05, **p < 0.01, ***p < 0.001, ****p < 0.0001, ns (non-significant).