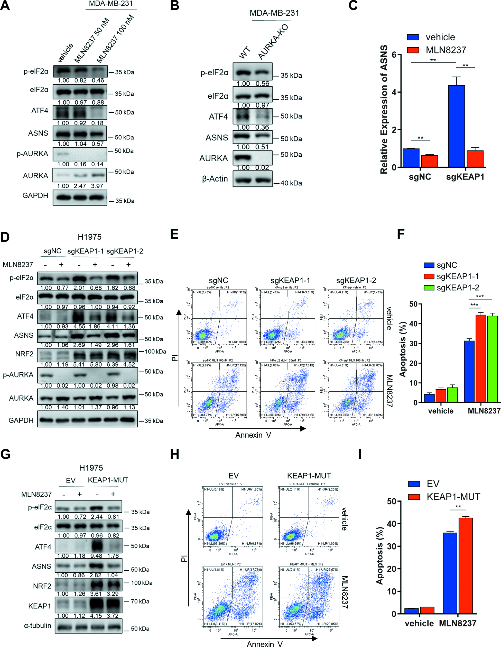
Fig. 4: KEAP1 deficiency intensifies AURKA inhibition-mediated eIF2α-ATF4-ASNS pathway downregulation and apoptosis.

A, B Western blot analysis revealing changes in the expression of the indicated proteins upon AURKA inhibition (A) or knockout (B). C The relative expression of ASNS determined by qPCR analysis in H1975-sgNC or sgKEAP1 cells (5 × 104 cells/well) treated with 100 nM MLN8237 or vehicle for 72 h in 12-well plate. D Western blot analysis in H1975-sgNC or sgKEAP1 cells (5 × 104 cells/well) treated with 50 nM MLN8237 or vehicle for 72 h in 12-well plate. E The represented graphs showing the percentage of apoptosis cells in H1975-sgNC and sgKEAP1 cells (5 × 104 cells/well) treated with 100 nM MLN8237 or vehicle for 72 h. F The histogram showing the percentage of apoptosis cells in E. G Western blot analysis in H1975 cells overexpressing empty vector (EV) or mutant KEAP1 (KEAP1-MUT, F211C) (5 × 104 cells/well) treated with 100 nM MLN8237 or vehicle for 72 h. H The represented graphs showing the percentage of apoptosis cells in G. I The histogram showing the percentage of apoptosis cells in H. All the experiments were performed in three independent replicates. Statistics, significance: one-way ANOVA (alpha=0.05) with Bonferroni correction (F); significance: two-tailed unpaired t-test (C, I); Error bars, SEM; ns not significant; **P < 0.01; ***P < 0.001.