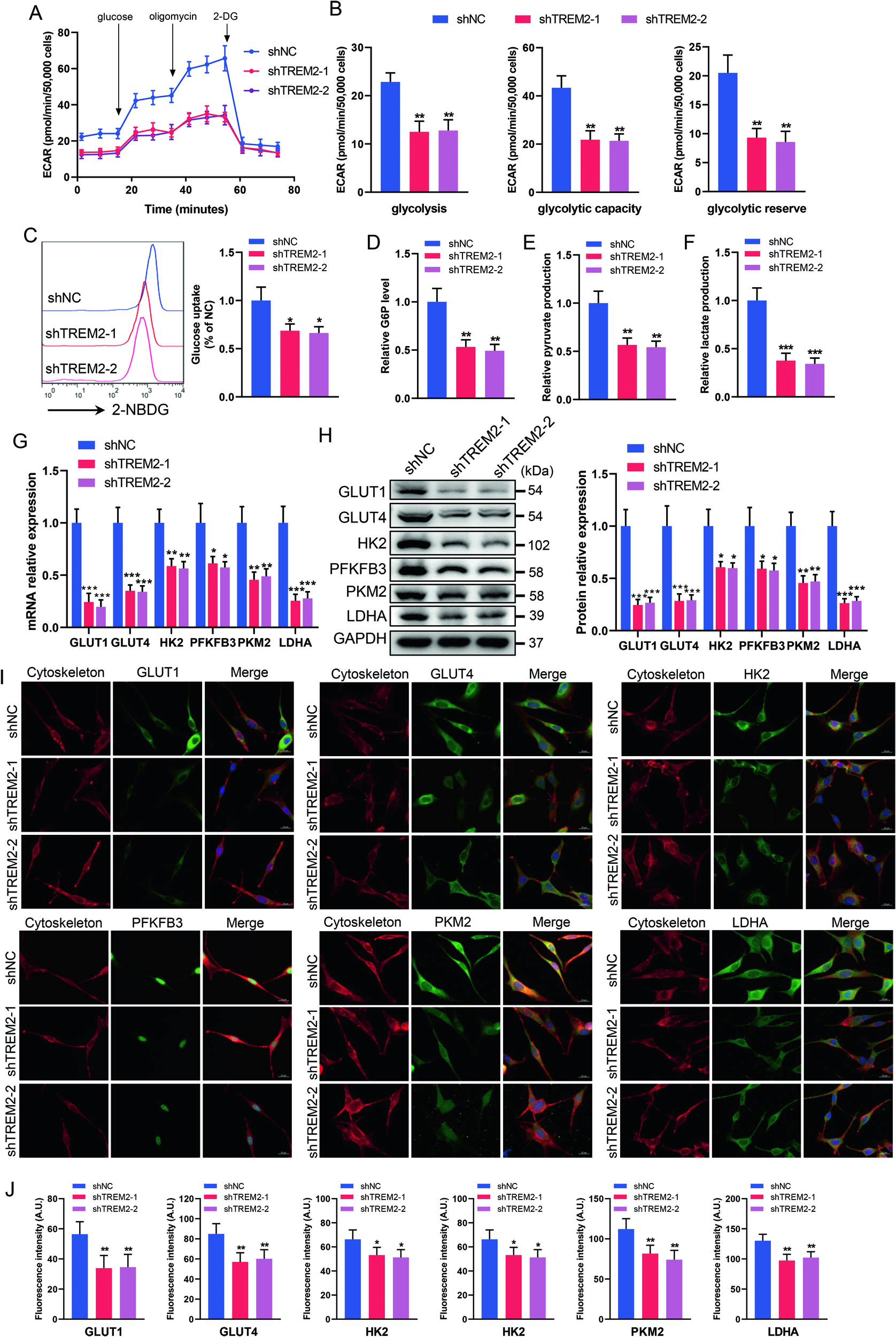
Fig. 3: TREM2 deficiency impairs SC glycolytic flux.

A The extracellular acidification rate (ECAR) of SCs was determined by Seahorse experiments. B Quantitative analysis of glycolysis, glycolytic capacity and glycolytic reserve in ECAR. n = 3. C Glucose uptake was measured by flow cytometry using 2-[N-(7-nitrobenz-2-oxa-1,3- diazol-4-yl)amino]-2-deoxy-D-glucose (2-NBDG). n = 4. Measurement of glycolytic products of glucose-6-phosphate (G6P) (D), pyruvate (E) and lactate (F) in SCs. n = 4. qRT‒PCR (G) and western blot (H) analysis of the expression levels of glycolysis-related genes in SCs, including glucose transporter 1/4 (GLUT)1/4, hexokinase 2 (HK2), 6-Phosphofructo-2-kinase/fructose-2,6-bisphosphatase 3 (PFKFB3), Pyruvate kinase 2 (PKM2) and lactate dehydrogenase A (LDHA). n = 4. I, J Representative immunofluorescence and quantification of glycolysis-related proteins in SCs. Scale bar, 20 μm. N = 4, n ≥ 10 fields/group. *p < 0.05, **p < 0.01, ***p < 0.001.