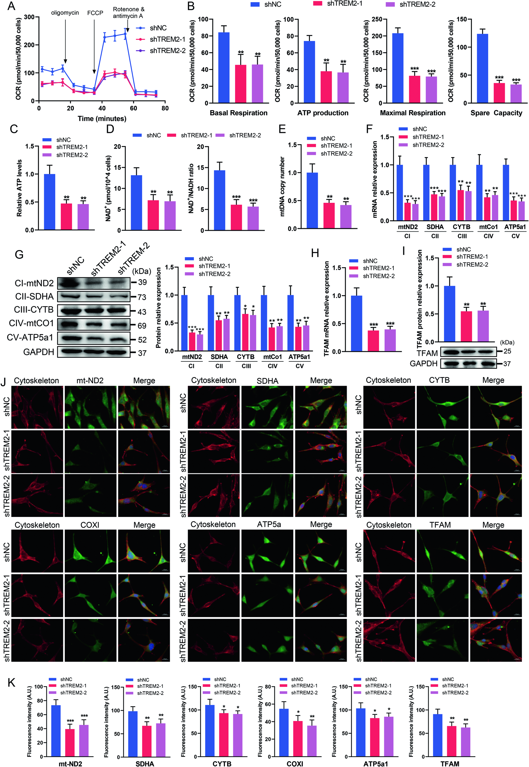
Fig. 4: TREM2 deficiency impairs oxidative metabolism in SCs.

A The oxygen consumption rate (OCR) of SCs was determined by Seahorse experiments. B Quantitative analysis of basal respiration, ATP production, maximal respiration, and spare respiratory capacity in OCR. n = 3. C Measurement of ATP production by chemiluminescence. n = 4. D The levels of nicotinamide adenine dinucleotide (NAD+) and its ratio to NADH in SCs were determined by chemiluminescence. n = 4. E Measurement of mitochondrial DNA (mtDNA) copy number in SCs by qRT‒PCR. n = 3. qRT‒PCR (F) and western blot (G) analysis of the expression levels of mitochondrial electron transport chain (ETC) components in SCs, including mitochondrially encoded NADH dehydrogenase 2 (mt-ND2), succinate dehydrogenase complex flavoprotein subunit A (SDHA), mitochondrially encoded cytochrome b (mt-CYTB), mitochondrially encoded cytochrome C oxidase I (mt-CO1), and mitochondrially encoded ATP synthase alpha-subunit (mt-ATP5a1). CI, CII, CIII, CIV and CV represent mitochondrial ETC complexes I, II, III, IV and V, respectively. n = 3. qRT‒PCR (H) and western blot (I) analysis of the expression levels of transcription factor A (TFAM) in SCs. n = 3. J, K Representative immunofluorescence and quantification of mitochondrial electron transfer chain proteins and TFAM in SCs. Scale bar, 20 μm. N = 4, n ≥ 10 fields/group. *p < 0.05, **p < 0.01, ***p < 0.001.