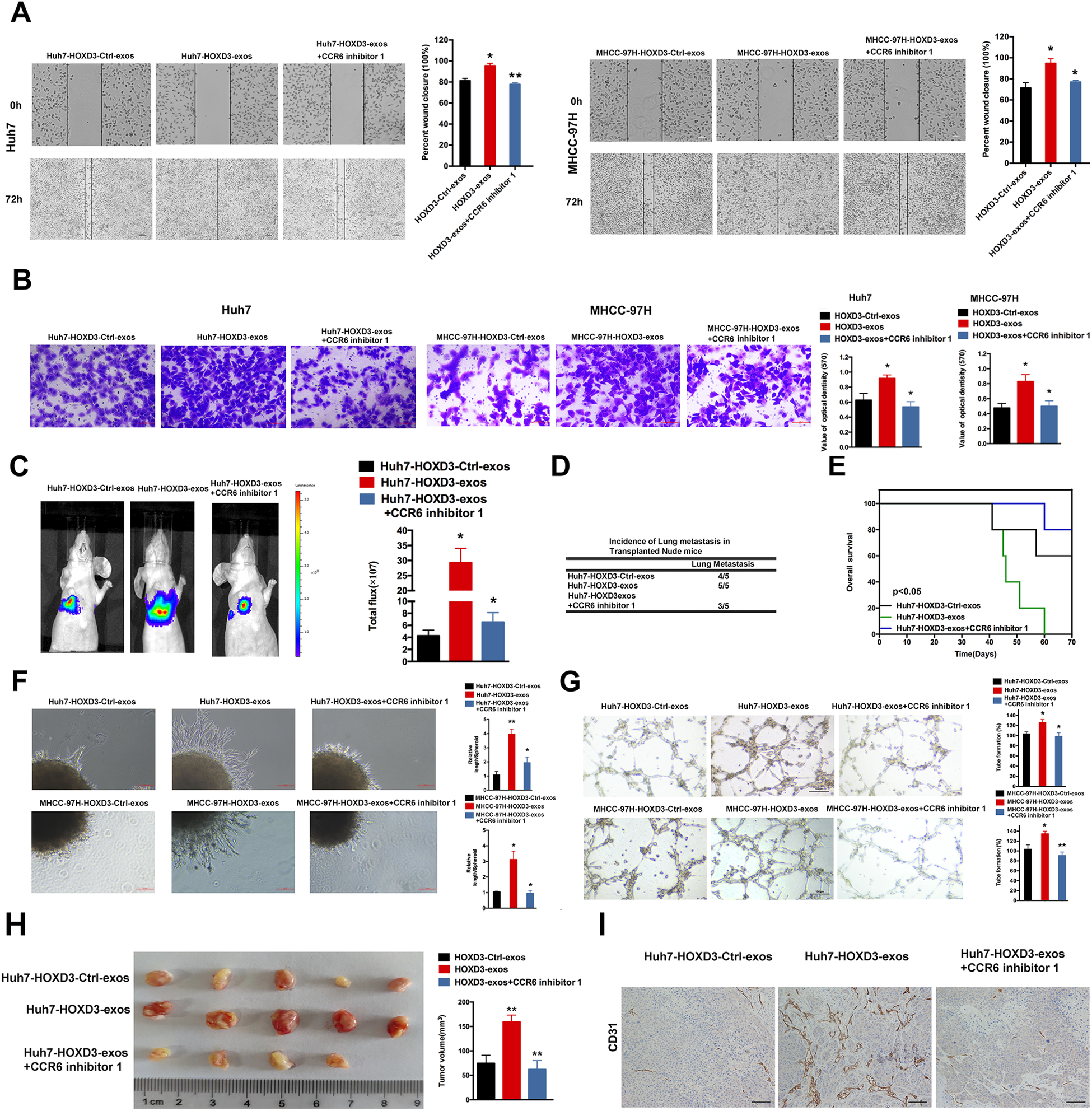
Fig. 2: HCC-HOXD3-exosomes induced metastasis, invasion and angiogenesis in vitro by delivering CCR6.

A, B Cell migration and transwell invasion assays were performed to identify cell ability of metastasis and invasion, respectively, and quantitative analysis is shown in graphs on the right (scale bar = 100 µm) (*, P < 0.05, P < 0.01). C Bioluminescence images of nude mice. D The liver metastasis incidence. E Overall survival of the indicated groups of nude mice. F Representative images of spheroid sprouting (scale bar = 100 µm). G HCC-HOXD3-exosomes stimulated tube formation in HUVECs (scale bar = 100 µm). H Representative images of harvested matrigel plugs are shown (Left). The volume of the tumour (Right). I The plugs were immunostained with anti-CD31 antibodies.