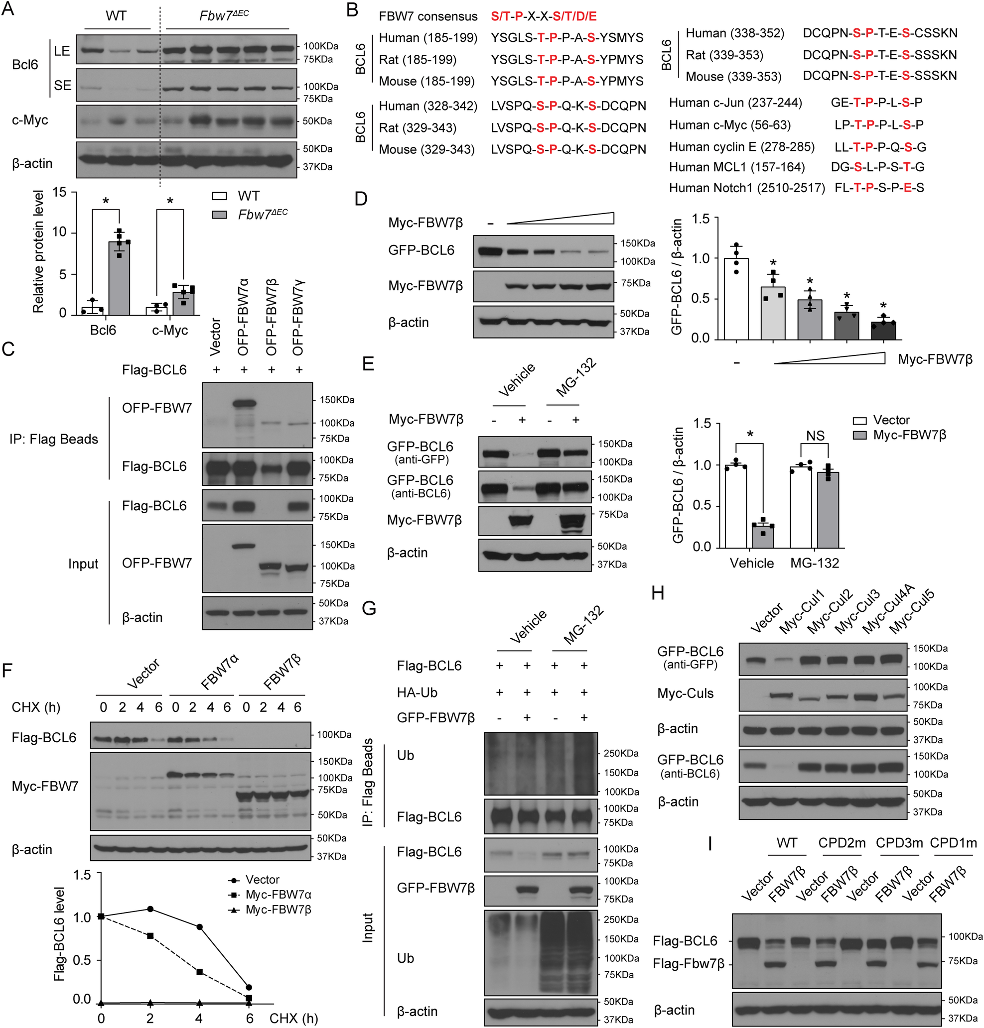
Fig. 5: BCL6 is a novel and specific FBW7 substrate in B cells.

A Western blot analysis for the indicated proteins in normal lymph nodes from WT mice and lymphoma-bearing lymph nodes from Fbw7ΔEC mice. LE long exposure, SE short exposure. Data represent mean ± SEM (n = 3 for WT and n = 5 for Fbw7ΔEC mice). B FBW7 consensus sequence (CPD) and alignment of BCL6 phosphodegron sequences recognized by FBW7 in different species to CPD motifs in indicated FBW7 substrates. C Pull-down analysis of exogenous Flag-BCL6 and OFP-FBW7 (α, β, or ɤ) in HEK-293T cells. D Western blot and quantification illustrating levels of GFP-BCL6 following the introduction of increasing amounts of Myc-FBW7β in HEK-293T cells. Data represent mean ± SEM (n = 4 biological replicates per group). E Western blot and quantification showing levels of indicated proteins after treatment with MG-132 (10 µM) in HEK-293T cells for 8 h. Data represent mean ± SEM (n = 4 biological replicates per group). F Western blot showing levels of indicated proteins in HEK-293T cells expressing Myc-FBW7α, Myc-FBW7β, or PCDNA following cycloheximide (CHX, 20 µg/ml) treatment for indicated times. G Pull-down analysis illustrating Flag-BCL6 ubiquitination in the presence of GFP-FBW7 in HEK-293T cells. H Western blot analysis of indicated proteins in HEK-293T cells in the presence of Myc-tagged Cullin proteins (Cul1, 2, 3, 4A, or 5). I Western blot analysis of indicated proteins in the presence of Flag-FBW7β and indicated mutants in HEK-293T cells: Flag-BCL6/T190A/S194A (CPD1m), Flag-BCL6/S333A/S337A (CPD2m), or Flag-BCL6/S343A/S347A (CPD3m). All western blots were normalized to β-actin. P values were determined using student’s t-test (A, E) or one-way ANOVA with Tukey’s multiple comparisons test (D). For all panels, *p < 0.05; NS indicates not significant.