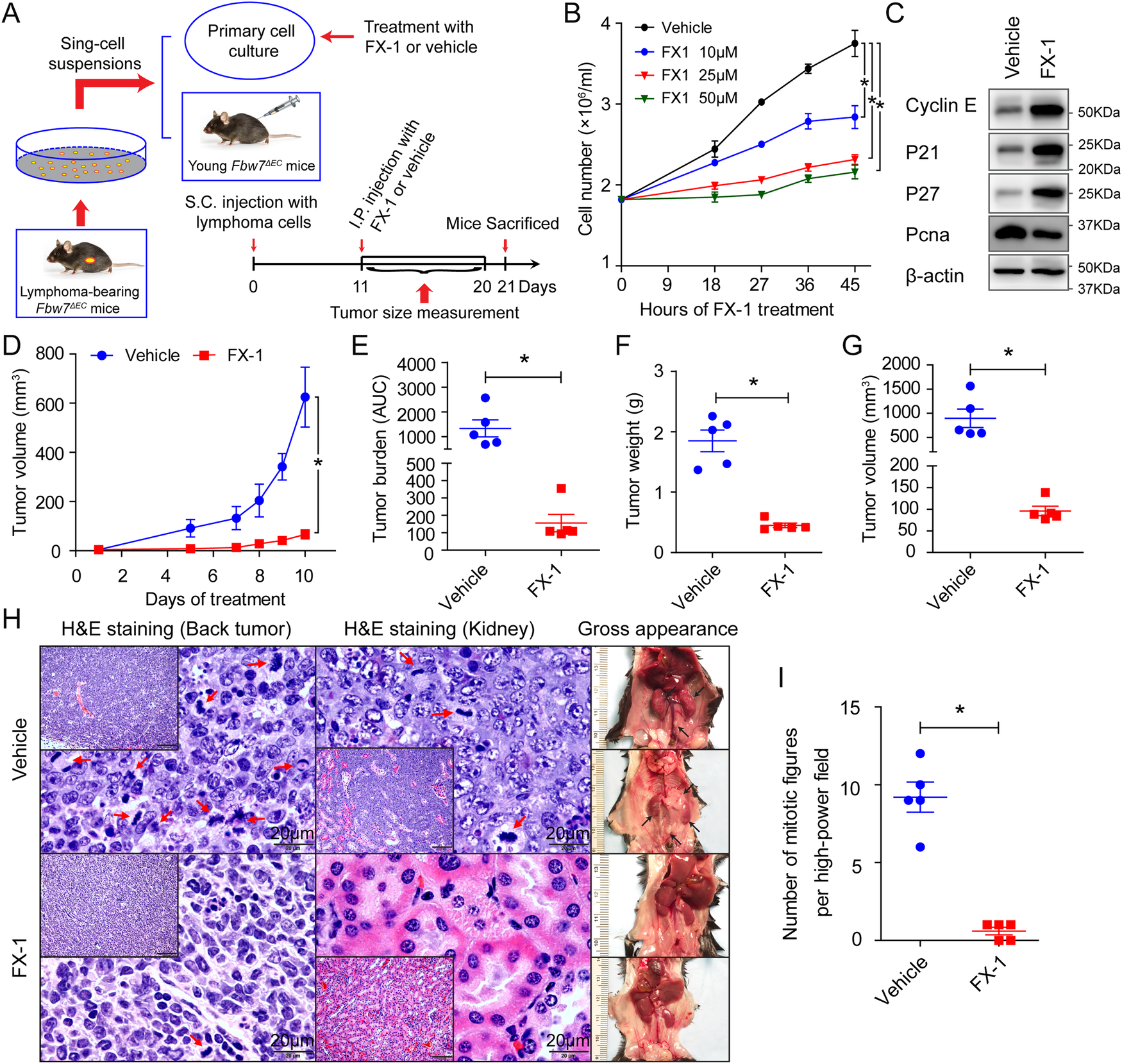
Fig. 7: B-cell lymphomagenesis in Fbw7ΔEC mice is Bcl6-dependent.

A Schematic of tumor single-cell suspension preparation, primary DLBCL cell culture and treatment, and timeline for adoptive transfer experiments and FX-1 treatment. B Proliferation of primary DLBCL cells isolated from aged lymphoma-bearing Fbw7ΔEC mice following FX-1 treatment for indicated doses and times. Data represent mean ± SEM (n = 4 biological replicates per group). C Western blot analysis for indicated proteins in primary Fbw7ΔEC DLBCL cells following treatment with 10 µM FX-1 for 48 h. D Tumor growth by tumor volume during FX-1 treatment (n = 5 mice per group). E Tumor burden (area under the curve, AUC) for mice in D, calculated between initial and final volumes at day 10. F, G Tumor weight (F) and tumor volume (G) in mice upon sacrifice. Data represent mean ± SEM (n = 5 per group). H Left and middle, H&E staining of tissue sections from back tumors and kidneys of Fbw7ΔEC mice following indicated treatments. Red arrows denote mitotic cells. Scale bars: 20 µm; 100 µm in inserts. Right, representative gross images of Fbw7ΔEC mice treated with FX-1 or vehicle. Black arrows show organs infiltrated with lymphomas. I Quantification of mitotic figures in back tumors of indicated mice. Data represent mean ± SEM (n = 5 per group). P values were determined using ANOVA with Tukey’s post hoc test (B, D) and student’s t-test (E–G, and I). For all panels, *p < 0.05.