Correction to: Cell Death and Disease https://doi.org/10.1038/s41419-021-04159-9, published online 24 September 2021
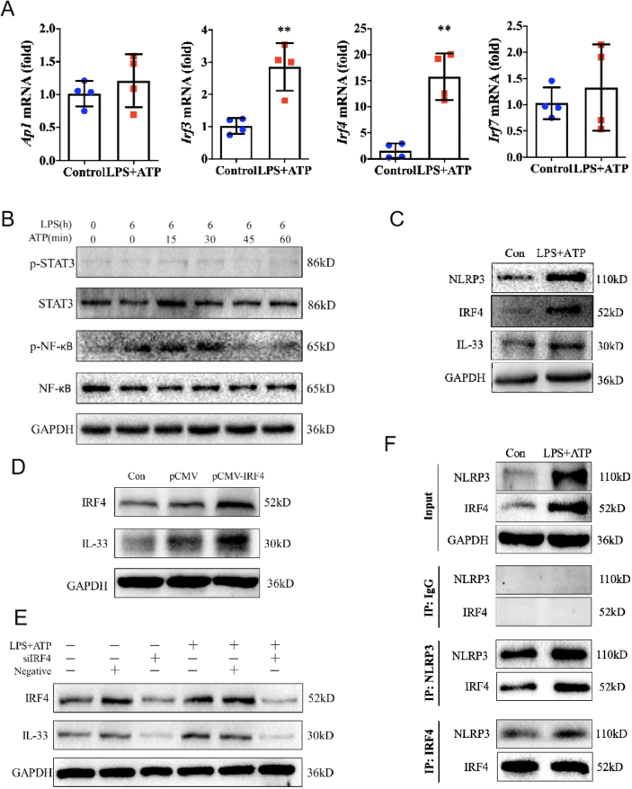
We have noted that there was an error in Fig. 4C, in that the IRF4 for combination treatment with LPS and ATP in HaCaT cells by mistake duplicated for the input IRF4 in Fig. 4F with the exactly same stimulation condition.




The original article has been corrected.
Author information
Authors and Affiliations
Corresponding author
Rights and permissions
Open Access This article is licensed under a Creative Commons Attribution 4.0 International License, which permits use, sharing, adaptation, distribution and reproduction in any medium or format, as long as you give appropriate credit to the original author(s) and the source, provide a link to the Creative Commons licence, and indicate if changes were made. The images or other third party material in this article are included in the article’s Creative Commons licence, unless indicated otherwise in a credit line to the material. If material is not included in the article’s Creative Commons licence and your intended use is not permitted by statutory regulation or exceeds the permitted use, you will need to obtain permission directly from the copyright holder. To view a copy of this licence, visit http://creativecommons.org/licenses/by/4.0/.
About this article
Cite this article
Zheng, J., Yao, L., Zhou, Y. et al. Correction: A novel function of NLRP3 independent of inflammasome as a key transcription factor of IL-33 in epithelial cells of atopic dermatitis. Cell Death Dis 15, 231 (2024). https://doi.org/10.1038/s41419-024-06605-w
Published:
Version of record:
DOI: https://doi.org/10.1038/s41419-024-06605-w