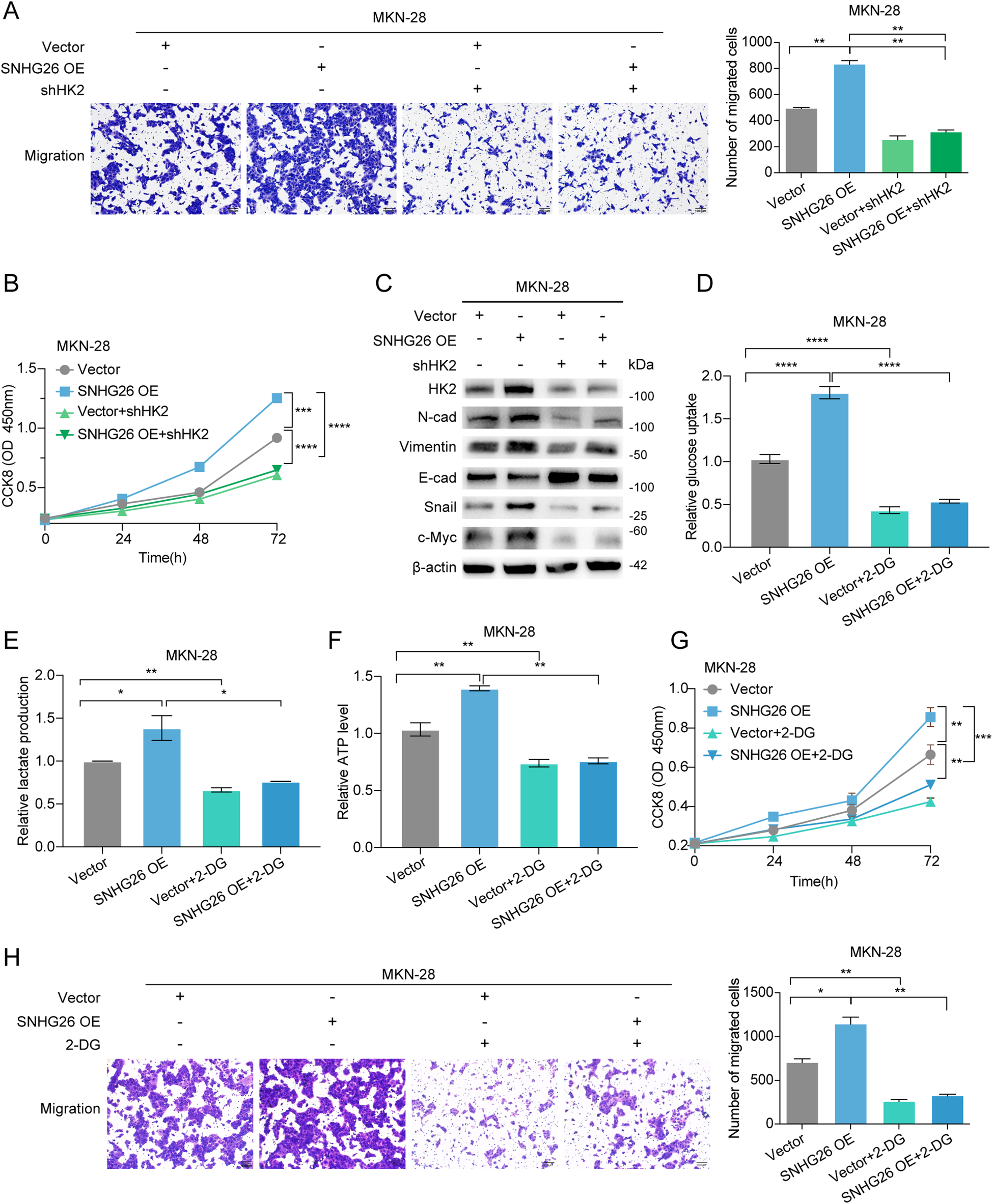
Fig. 7: SNHG26 regulates energy metabolism through the c-Myc/HK2 pathway, facilitating GC proliferation and migration.

A Transwell assays showed that the increased migration of SNHG26-overexpressing cells was significantly reversed after transfection with the shHK2 plasmid. Scale bars = 100 μM. B The CCK-8 assay showed that the increased proliferation of SNHG26-overexpressing cells was significantly reversed after transfection with the shHK2 plasmid. C Western blotting showing that the increases in HK2, N-cadherin, Vimentin, Snail, and c-Myc levels were significantly reversed after transfection of the shHK2 plasmid into SNHG26-overexpressing cells for 48 h. In contrast, the decrease in E-cadherin levels was significantly reversed. D–F Glucose uptake, lactate production, and ATP levels were significantly decreased after the addition of 2-DG (5 mM) in control cells and SNHG26-overexpressing cells. G MKN-28 cells overexpressing SNHG26 were treated with 2-DG (5 mM). Cell proliferation was determined by CCK8 assay. H MKN-28 cells overexpressing SNHG26 were treated with 2-DG (5 mM). Cell malignant metastasis was determined by Transwell assay. Scale bars = 100 μM. All data are from three independent experiments. The data are presented as the mean ± SD values (n ≥ 3). *P < 0.05; **P < 0.01; ***P < 0.001; ****P < 0.0001.