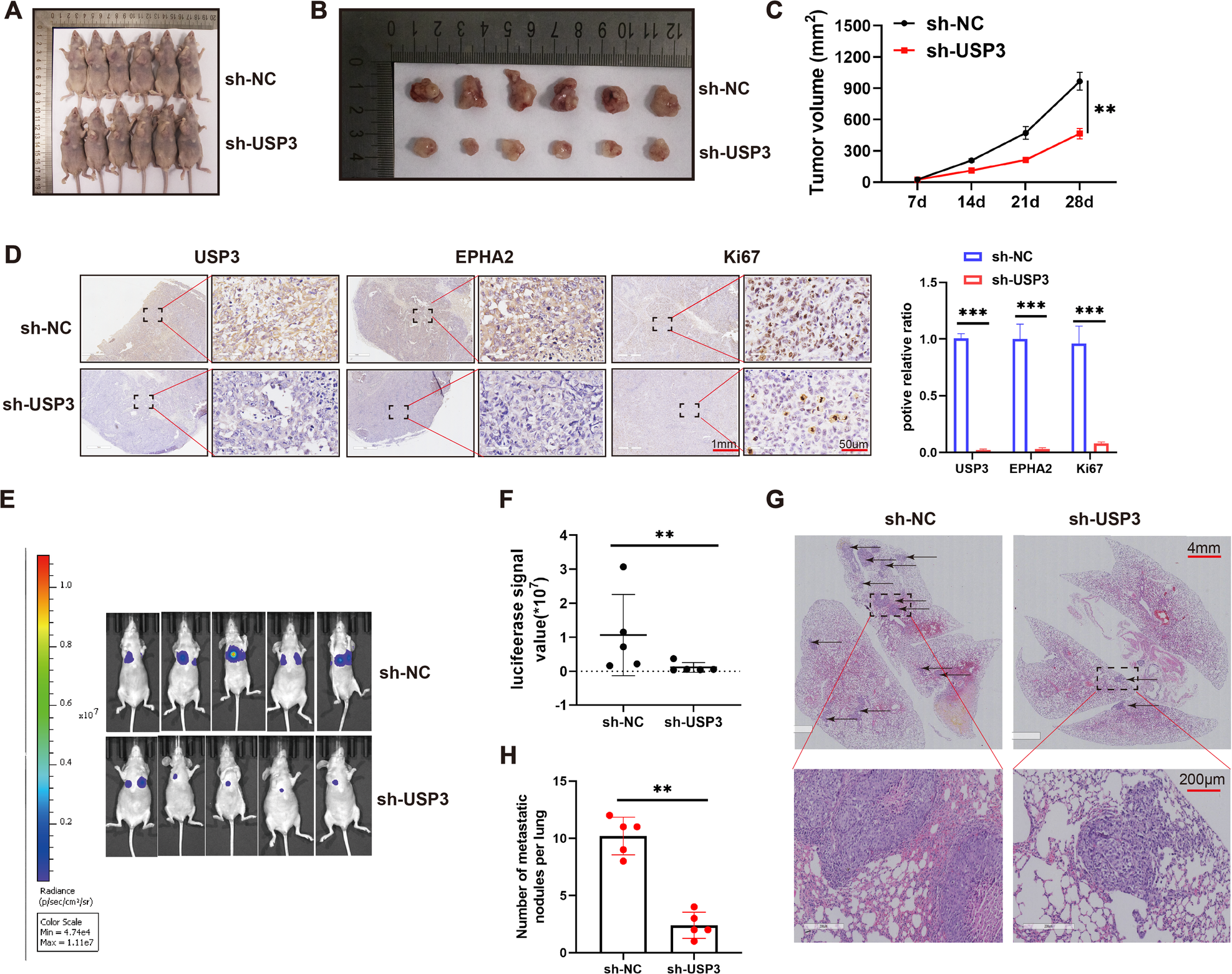
Fig. 7: Downregulation of USP3 inhibits the growth and invasion of OS in vivo.

A Overall view of tumor formation in nude mice after subcutaneous injection of OS cells (n = 6 in each group). B Size of the tumor in the control group (sh-NC) and USP3 knockdown group (sh-USP3). C The size of the tumor mass in the control group and USP3 knockdown group was measured at 7, 14, 21 and 28 days. D Results of Ki67 staining of tumor tissues in the sh-NC and sh-USP3 groups. E OS cells were injected into the tail vein of nude mice. Images of metastatic lesions in the lungs are shown. F The fluorescence intensity of lung metastases in two groups (sh-NC and sh-USP3) of nude mice was measured. G H&E staining of lung metastases (scale bar, 200μm). H Number of metastatic nodules in the lung. **P < 0.01; ***P < 0.001.