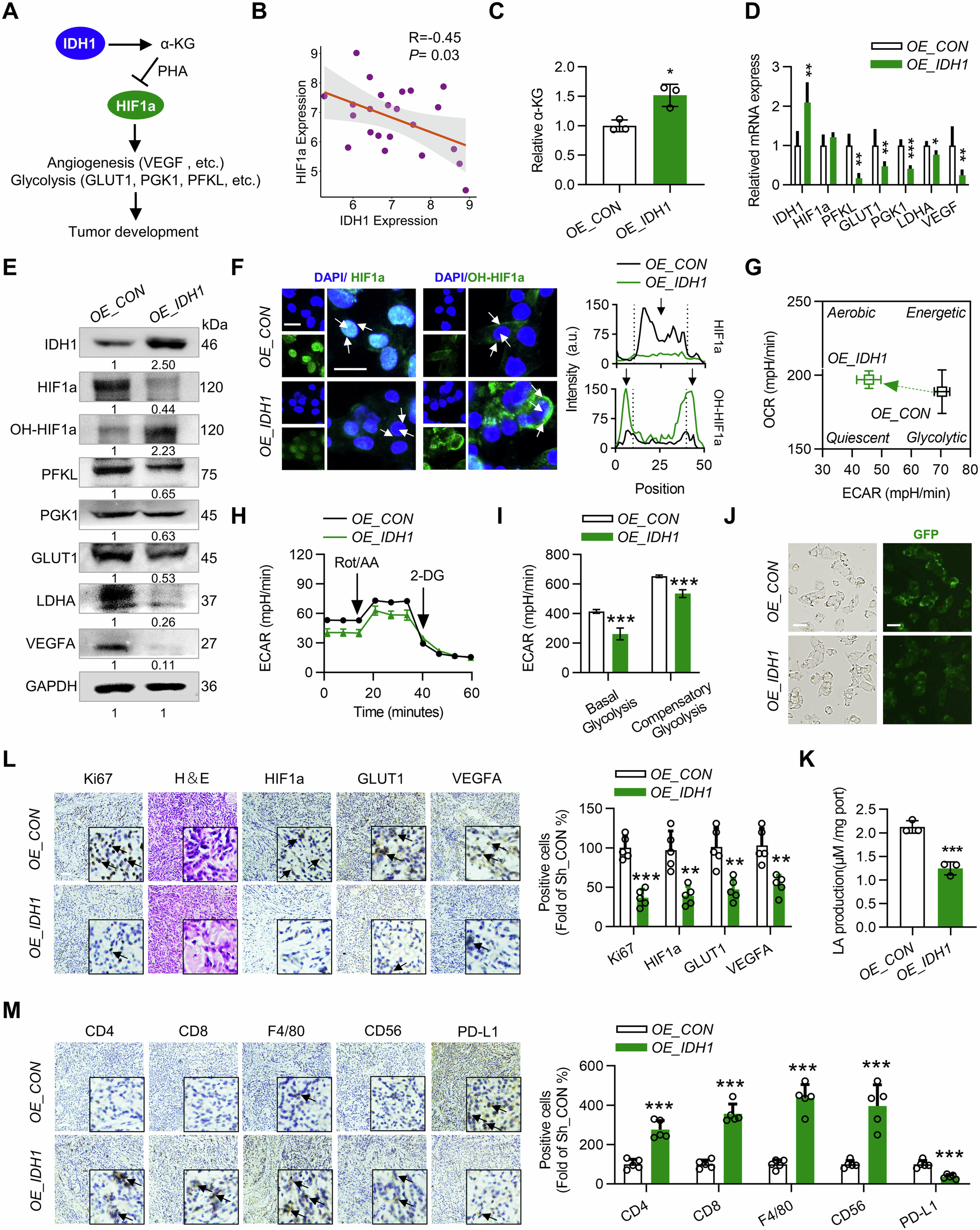
Fig. 2: Overexpression of IDH1 inhibits the progression of HCC by inhibiting glycolysis and activating the tumor immune microenvironment.
From: Scutellarin activates IDH1 to exert antitumor effects in hepatocellular carcinoma progression

A Schematic representation of the IDH1-α-KG-HIF1a signaling axis regulating tumor growth. B Correlation analysis of IDH1 and HIF1a protein expression levels in the CRISPR liver cancer dataset. The correlation coefficient R and P values are shown on the graphs. C The level of α-KG in OE_IDH1 and OE_CON HepG2 cells under hypoxia. n = 3. D Relative mRNA levels of the indicated genes in OE_IDH1 and OE_CON HepG2 cells under hypoxia. n = 3. E Western blot of the indicated proteins in OE_IDH1 and OE_CON HepG2 cells under hypoxia. n = 3. F Immunofluorescence staining of HIF1a and OH-HIF1a proteins in OE_IDH1 and OE_CON HepG2 cells under hypoxia. Arrows indicate that fluorescent signals are located in the nucleus or cytoplasm. G Detection of the phenotypic transformation of energy metabolism in OE_IDH1 and OE_CON HepG2 cells under hypoxia by a Seahorse energy metabolic instrument. n = 6. H, I Seahorse glycolysis rate curves of OE_IDH1 and OE_CON HepG2 cells under hypoxia. n = 6. J The 2-NBDG probe revealed glucose uptake levels in OE_IDH1 and OE_CON HepG2 cells under hypoxia. K Measurement of lactate secretion in OE_IDH1 and OE_CON HepG2 cells under hypoxia. n = 3. L Representative histological analysis of tumor specimens stained with H&E, Ki67, HIF1a, GLUT1, and VEGFA and quantification of OE_IDH1 and OE_CON H22 transplanted tumors from BALB/c mice. n = 5. M Representative images of IHC staining for CD4, CD8, F4/80, CD56, and PD-L1 in OE_IDH1 and OE_CON H22 cell transplanted tumor tissue and quantification in BALB/c mice. The black arrows indicate positively stained cells. n = 5. Scale bars, 25 μm. The data are mean ± SD; *P < 0.05; **P < 0.01; ***P < 0.001 compared to the control group.