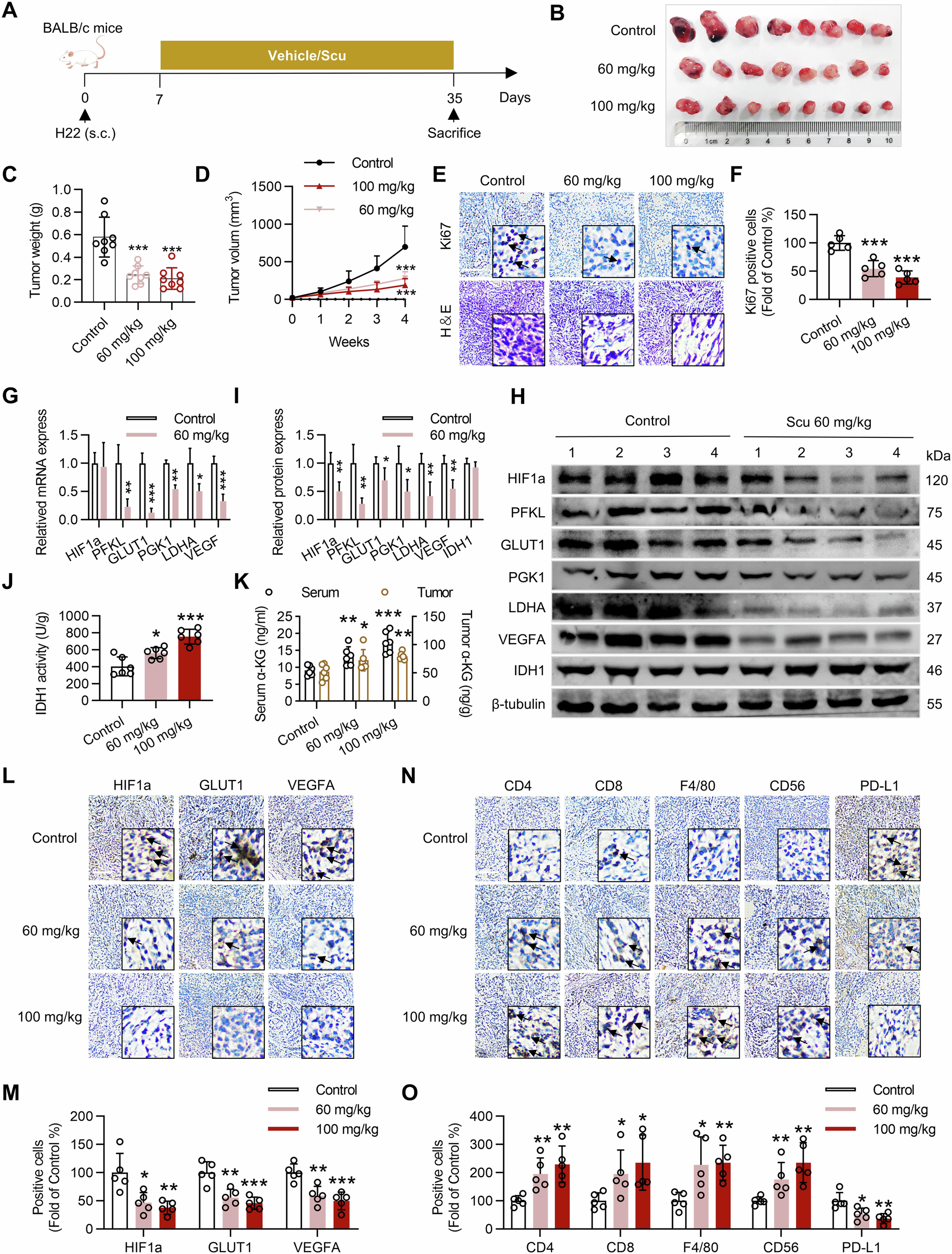
Fig. 7: Scu exerts antitumor effects by promoting IDH1 enzyme activity and activating the tumor immune microenvironment in vivo.
From: Scutellarin activates IDH1 to exert antitumor effects in hepatocellular carcinoma progression

A Schematic plan for the administration of Scu (60 and 100 mg/kg/day). C The tumor weight and D tumor volume were monitored every week for four weeks. After the mice were sacrificed, the resected tumors were B photographed and processed for pathological and immunohistochemical assays for E, F necrosis area and Ki67, L, M HIF1α, GLUT1, VEGFA, and N, O CD4, CD8, F4/80, CD56 and PD-L1 expression. G The relative mRNA levels of the indicated genes, H, I the expression levels of the indicated proteins, J the level of α-KG, and K IDH1 activity in tumor tissue were detected after treatment with Scu in vivo. The black arrows indicate positively stained cells. Scale bars, 50 μm. n ≥ 5. The data are mean ± SD; *P < 0.05; **P < 0.01; ***P < 0.001 compared to the control group.