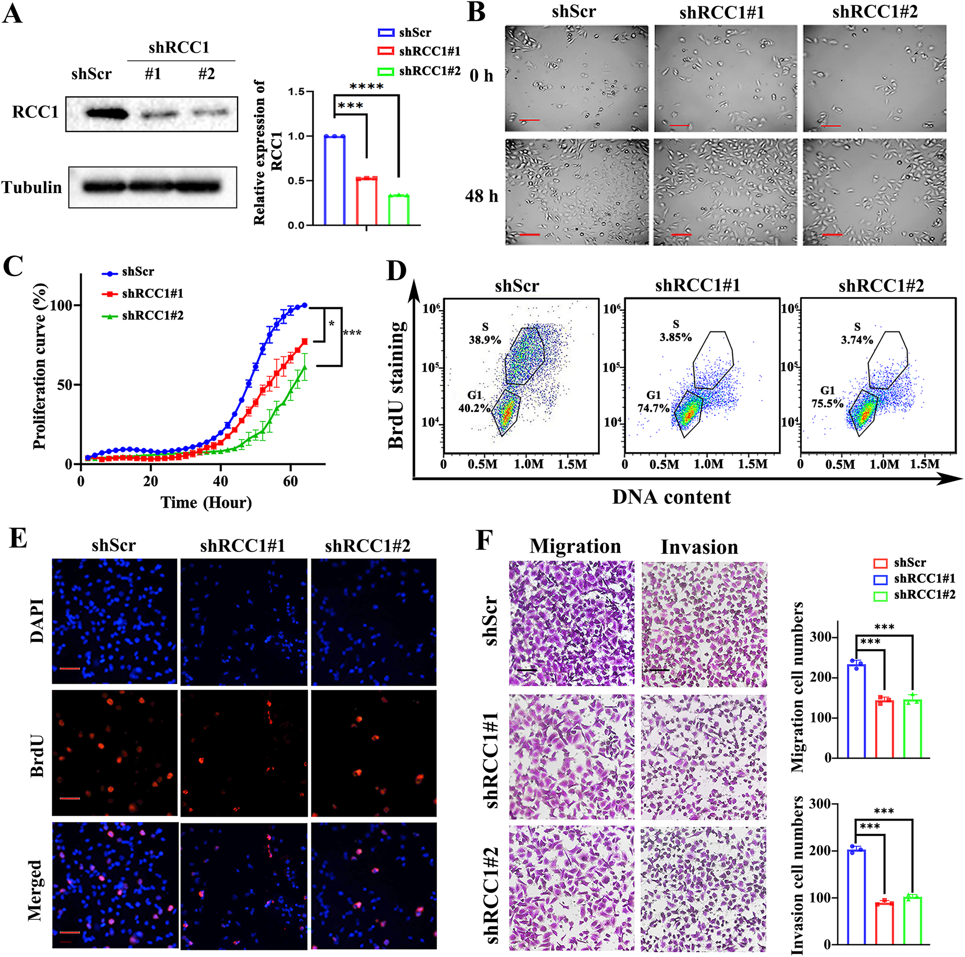
Fig. 2: Knockdown of RCC1 represses the cell growth and motility of STS cells.

A Western blot analysis of RCC1 stable knockdown soft tissue sarcoma cell line SW872 by lentivirus mediated stable transduction (shScr: sh-scramble). B Endpoint bright field images of RCC1 knockdown SW872 cell lines by using live cell imaging system ZenCell owl. C Real-time cellular analysis (RTCA) of RCC1 knockdown SW872 cell lines. D FACS analyses using BrdU and PI staining for shScr and RCC1-KD SW872 cells. The cells belong to different cell cycle sub-phase was determined within the circle, with the percentage shown close to it. E Immunofluorescence images of indicated cells stained by pulse-incorporation of BrdU and immunostaining using anti-BrdU antibody (red). DAPI was used to counterstain the cells nuclei (blue). F Knockdown of RCC1 decreased migration and invasion of SW872 cells. The cells in five randomly selected fields were counted and statistically analyzed. The number of migration/invasion cells per field was fewer in shRCC1 cells compared with shScr cells. Data is expressed as mean ± SD (n = 3). Significance (*p < 0.05, ***p < 0.001). Scale bars: 100 μm.