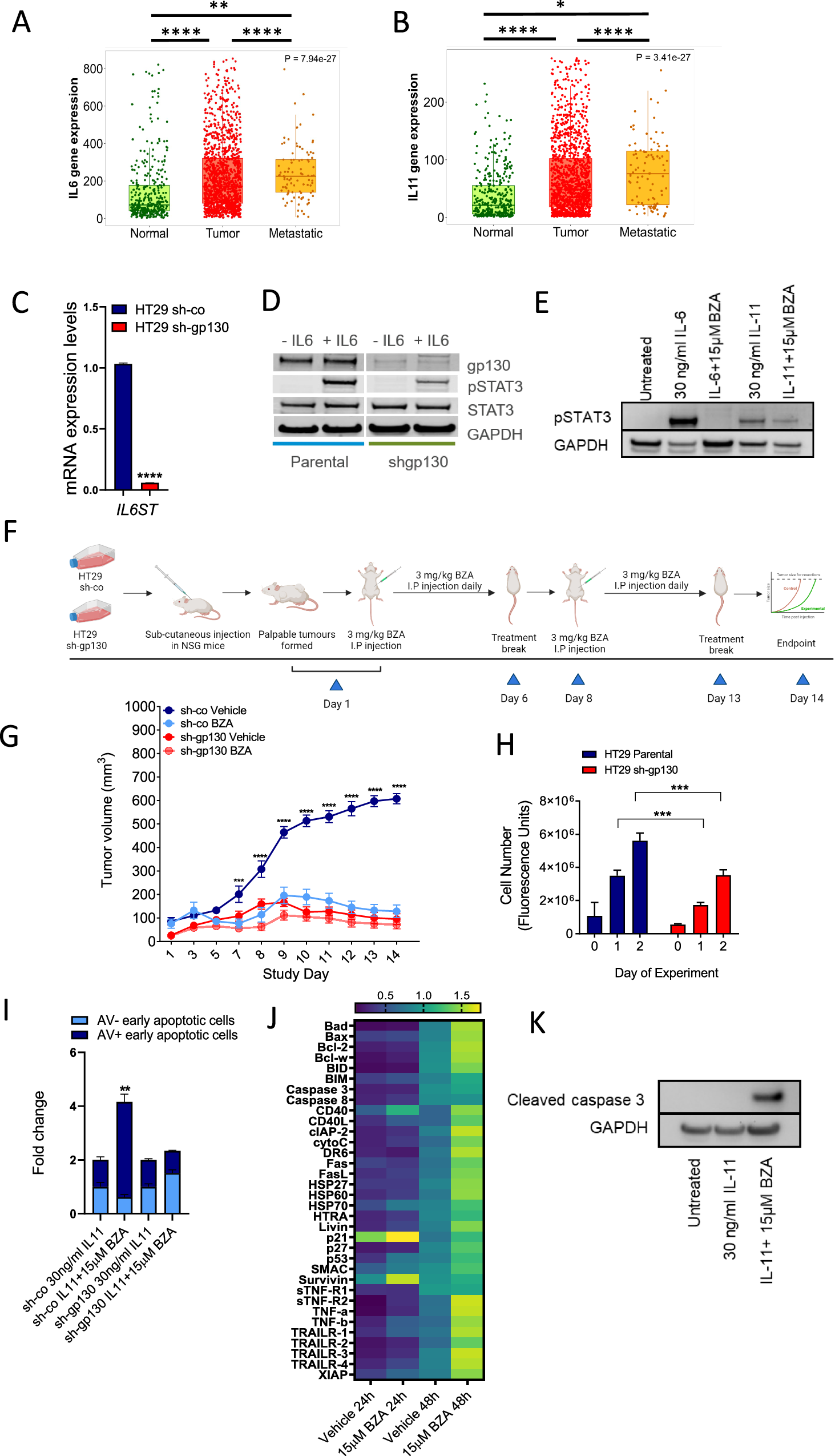
Fig. 2: BZA activity potently suppresses the growth of human colorectal cancer xenografts in vivo.

Gene expression analysis of IL6 and (A) and IL11 (B) in normal patients (n = 377), patients with primary colon tumours (n = 1450) and patients with metastatic disease (n = 99) taken from The Cancer Genome Atlas (TCGA) database. Dunnett’s multiple comparisons test: ****p < 0.0001, ***p < 0.001, *p < 0.05. C mRNA expression analysis (∆∆Ct values) of gp130 (IL6ST) compared to the housekeeping gene GAPDH in HT29 sh-co and HT29 sh-gp130 cells. Error bars are mean ± SEM of n = 3 replicates. Student’s unpaired t-test: ****p < 0.0001. D Western blot analysis of gp130 and pSTAT3 expression in HT29 sh-co (short hairpin control) and HT29 sh-gp130 (short hairpin gp130 knockdown) cells following stimulation with 30 ng/ml of IL-6 for 15 min. E Western blot of pSTAT3 protein expression in HT29 sh-co cells after treatment with 15 µM BZA in the presence of 30 ng/ml IL-6 and IL-11. F Schematic representation of HT29 sh-co and sh-gp130 treatment with BZA in vivo. Treatment was initiated in all experimental cohorts when HT29 sh-co xenografts reached 100 mm3 (shown as Day 1 in Fig. 2G). G Tumour volumes of HT29 sh-co and HT29 sh-gp130 xenograft tumours treated with 3 mg/kg of BZA over 14 days. Error bars are mean ± SEM of n = 5 mice per group. A comparison of mean tumour volumes across experimental groups was performed with Student’s unpaired t-test. P values are shown as ****p < 0.0001 and ***p < 0.001. All statistically significant values are indicated on the graph. Data points on the graph that are not statistically significant are unlabelled. H Quantification of cell proliferation in HT29 sh-co and HT29 sh-gp130 cells over 2 days in vitro. Error bars are mean ± SEM of n = 3 replicates. One-way ANOVA with Tukey’s multiple comparisons tests: ***p < 0.001. I Flow cytometry analysis of Annexin V-FITC (AV) and TO-PRO-3-iodide positive HT29 sh-co (short hairpin control) and HT29 sh-gp130 (short hairpin gp130) cells following treatment with 15 μM BZA in the presence of 30 ng/ml of IL-11 for 48 hours. Error bars are mean ± SD of n = 2 independent experiments. Fold change relative to untreated controls (without IL-11). Student’s unpaired t-test: **p < 0.01. J Apoptotic pathway protein expression was analysed using a dot antibody array (in HT29 sh-co cells treated with 15 μM BZA in the presence of 30 ng/ml of IL-11 for 24 hours and 48 hours. Protein expression is relative to positive antibody control. Data is the mean ± SD of n = 2 replicates. Statistical analysis was conducted using a two way ANOVA with Tukeys multiple comparisons test. P-values are indicated in Supplementary Table 2. K Western blot of cleaved caspase 3 expression in HT29 sh-co cells after treatment with 15 µM BZA in the presence of 30 ng/ml IL-11 for 48 hours.