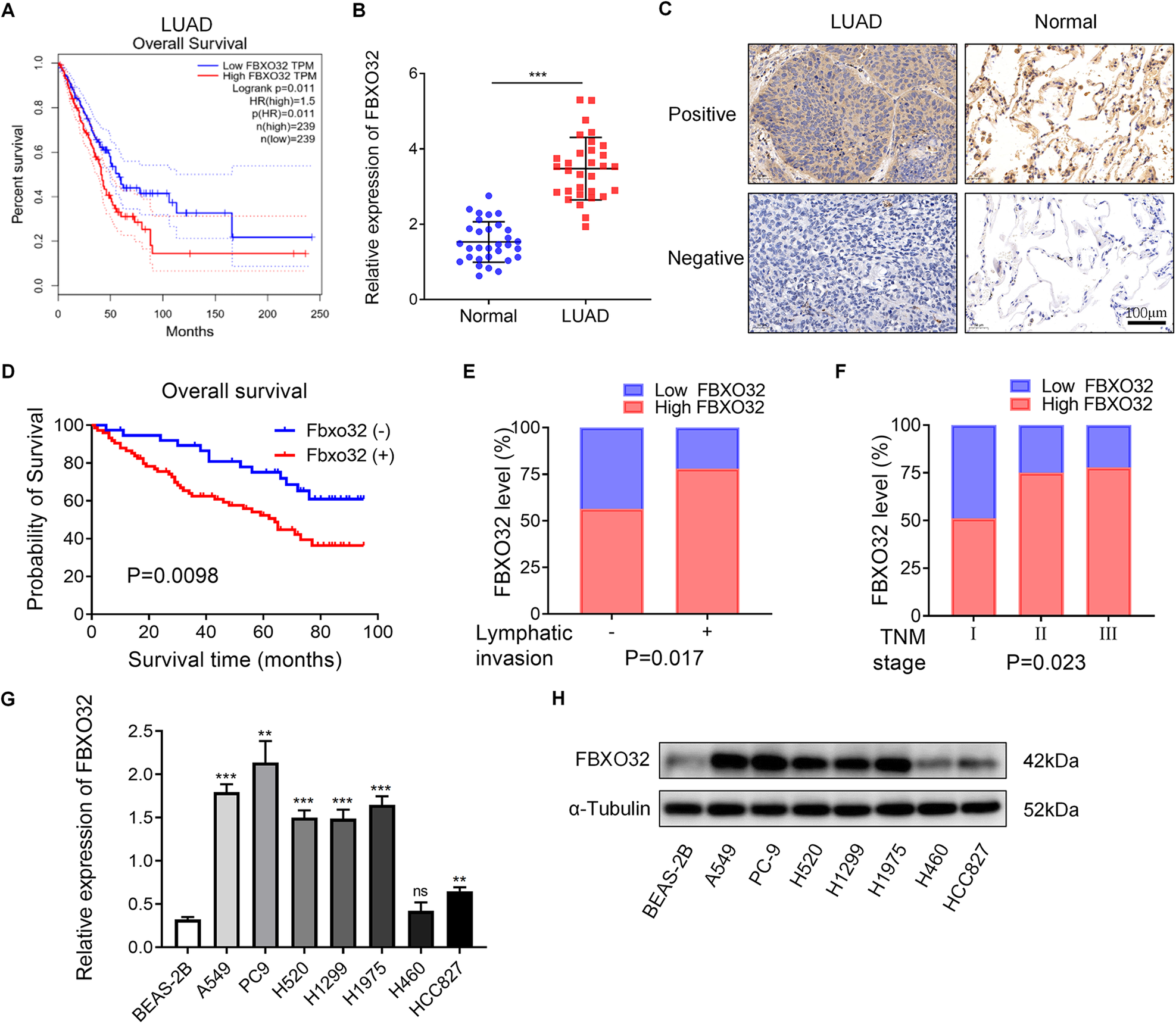
Fig. 1: FBXO32 is overexpressed in LUAD.
From: FBXO32-mediated degradation of PTEN promotes lung adenocarcinoma progression

A The prognostic value of the FBXO32 expression level in LUAD from the GEPIA database. B The mRNA expression of FBXO32 in 30 pairs of LUAD tissues and paracancerous tissues. P values was determined by t test. C Representative immunohistochemistry images showing FBXO32 expression in normal lung tissues and LUAD tissues from patients with LUAD. D Survival curve of LUAD patients with high and low FBXO32 expression. P values were determined by log-rank test. E, F The proportion of patients with high- or low-FBXO32 in different lymphatic invasion stages (E) and TNM stages (F). P values were determined by chi-square tests. G, H mRNA and protein expression levels of FBXO32 in normal lung epithelial cells (BEAS-2B) and lung cancer cells (A549/PC9/H520/H1299/H1975/H460/HCC827) as measured by RT‒qPCR and western blotting analysis, respectively. Data were presented as means ± SEM. P values were determined by two-way ANOVA analysis.