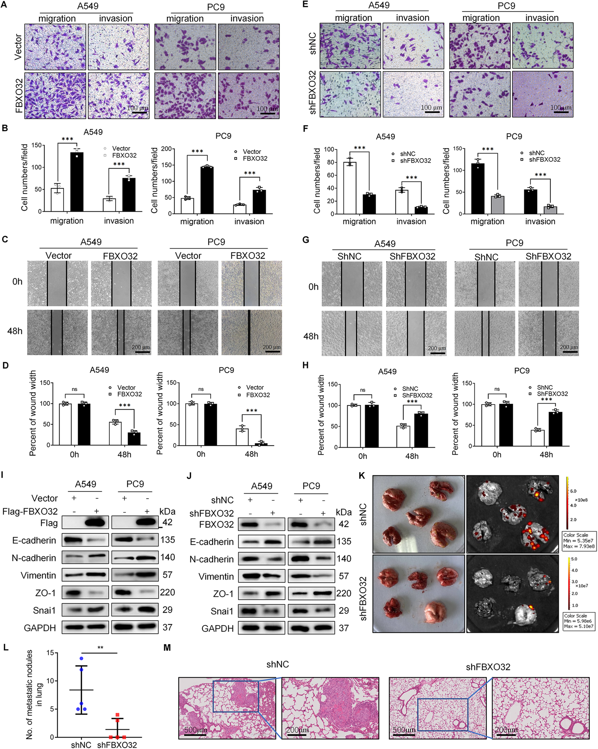
Fig. 2: FBXO32 regulates the migration and invasion of LUAD cells.
From: FBXO32-mediated degradation of PTEN promotes lung adenocarcinoma progression

A–D Transwell assays and wound-healing assays in A549 and PC9 cells after FBXO32 overexpression. E–H Transwell assays and wound-healing assays in A549 and PC9 cells after FBXO32 knockdown. Migration and invasion cells per field were counted and analyzed (B, F). Percent of wound width were measured and analyzed at 0 h and 48 h after the wound formation (D, H). ***P < 0.001. ns no significance. n = 3. P values were determined by two-way ANOVA analysis. I, J The expression of cell migration- and invasion-related molecular markers after overexpression (I) or knockdown (J) of FBXO32 in A549 and PC9 cells as measured by western blotting. K Representative images showing the lung tissues of nude mice as imaged by a photo camera and bioluminescent imaging (BLI). A549-shNC or A549-shFBXO32 cells were injected through the tail vein of nude mice that were 4 weeks old. L The number of metastatic nodules were counted after the lung tissues of the nude mice were obtained. **P < 0.01, n = 5. P value was determined by t test. M H&E staining images of the lung tissues obtained from nude mice models of metastasis.