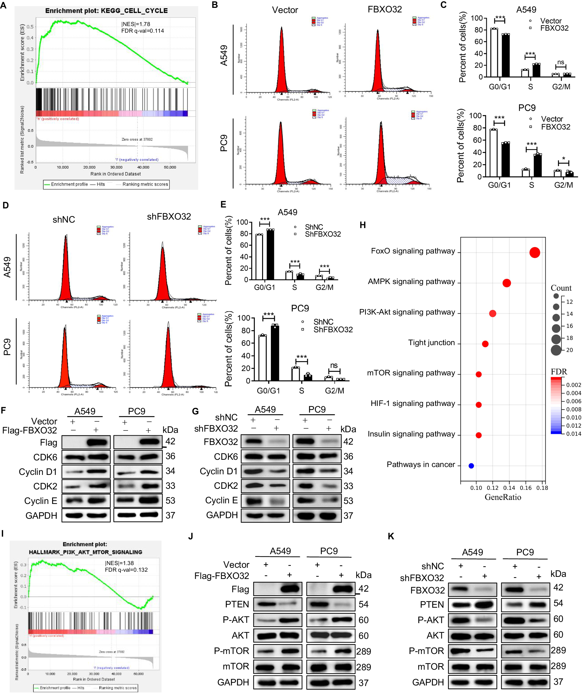
Fig. 3: FBXO32 regulates the cell cycle and AKT/mTOR pathway in LUAD cells.
From: FBXO32-mediated degradation of PTEN promotes lung adenocarcinoma progression

A GSEA enrichment plot showing that FBXO32 is related to the cell cycle in LUAD. B–E FACS analysis showing cell cycle progression in A549 and PC9 cells after FBXO32 overexpression (B) or knockdown (D). Percentage of G0/G1 phase, S phase or G2/M phase cells were analyzed (C, E). ***P < 0.001; *P < 0.1; ns not significant. P values were determined by two-way ANOVA analysis. F, G Expression of cell cycle-related molecular markers after overexpression (F) or knockdown (G) of FBXO32 in A549 and PC9 cell lines as measured by western blotting. H Bubble plot showing FBXO32-related pathways identified by KEGG pathway analysis. I GSEA enrichment plots representing that FBXO32 is related to the PI3K/AKT/mTOR signaling pathway in LUAD. J, K Expression of the main markers of the AKT/mTOR signaling pathway in A549 and PC9 cells as measured by western blotting following the overexpression (J) or knockdown (K) of FBXO32.