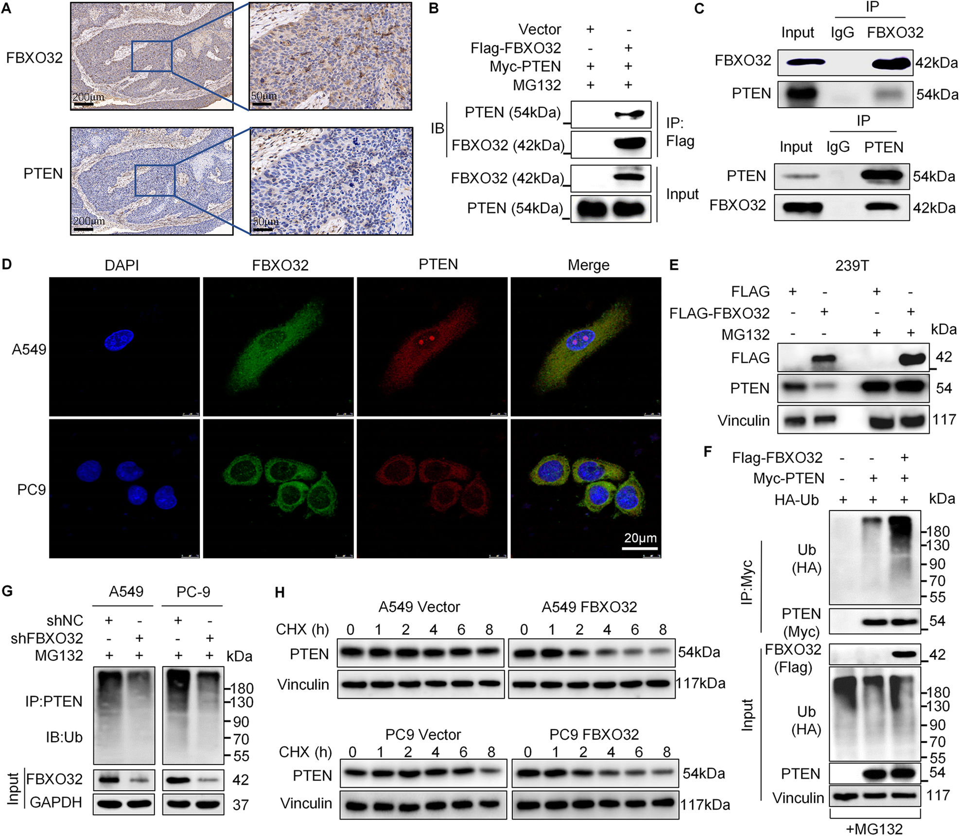
Fig. 4: FBXO32 interacts with PTEN and mediates the ubiquitination of PTEN in LUAD.
From: FBXO32-mediated degradation of PTEN promotes lung adenocarcinoma progression

A Representative image of IHC showing the expression of PTEN and FXO32 in LUAD tissues. B Exogenous co-immunoprecipitation (co-IP) of FBXO32 and PTEN in 293T cells. C Endogenous co-IP with anti-FBXO32 or PTEN in the PC9 cell line followed by western blotting with anti-PTEN or anti-FBXO32 antibody. IgG was used as a negative control. D Immunofluorescence staining of FBXO32 (green) and PTEN (red) in LUAD cells; nuclear DNA was counterstained with DAPI (blue). E Expression of PTEN in transfected 293T cells with or without proteasome inhibitor MG132 treatment (10 μM for 6 h) as measured by western blotting. F Ubiquitinated PTEN in HEK293T cells co-transfected with the indicated plasmids as measured through a ubiquitination assay. G The results of the ubiquitination assay showing ubiquitinated PTEN in FBXO32-knockdown A549 and PC9 cells. H A549 and PC9 cells were treated with CHX (50 μg/ml) for the indicated times after FBXO32 overexpression. The protein expression of PTEN was examined by western blotting.