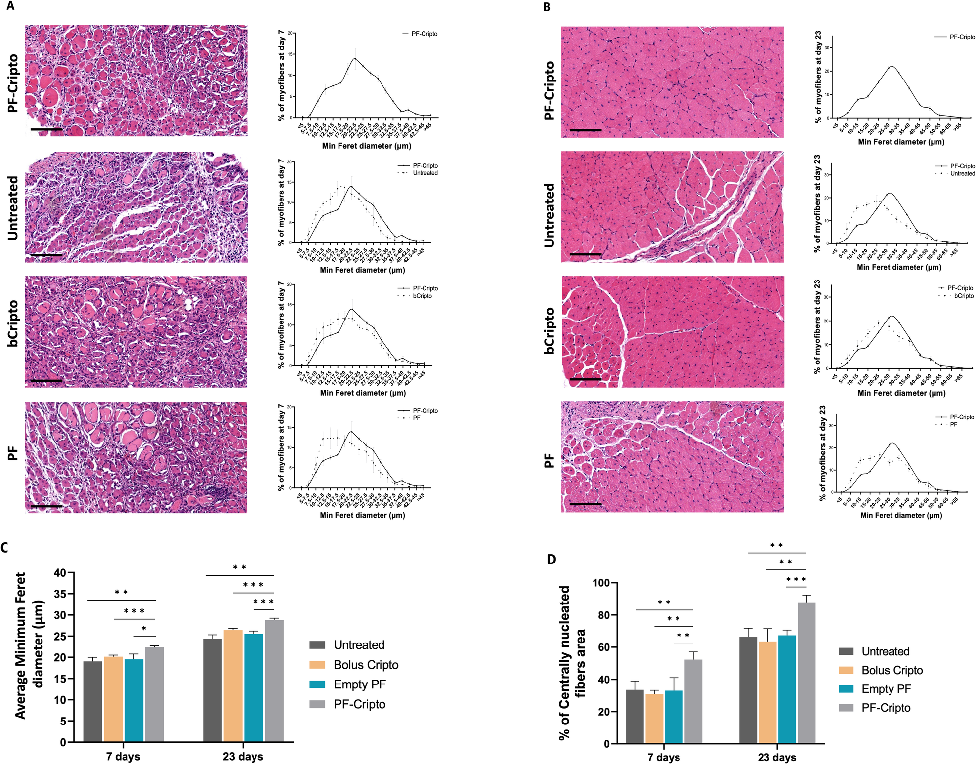
Fig. 5: Histological assessment of muscle regeneration over the period of 7 and 23 days after CTX injury and treatment with and without controlled release Cripto.

Representative H&E images of TA muscle cross sections at 7-days (A) and 23-days (B) post-CTX injury and treatment. The histograms of the minimum feret diameter values represent the size distribution of the myofibers in each treated muscle (always compared to PF-Cripto). Quantitative analysis of average minimum feret diameter (C) and percentage of centrally nucleated fiber area (D) shows a trend towards statistically higher values in the PF-Cripto treatment. Data is presented as mean ± SD; n = 4 mice per group; ***P < 0.001, **P < 0.002, *P < 0.03 compared to PF-Cripto treated mice. Scale bar 100 µm.