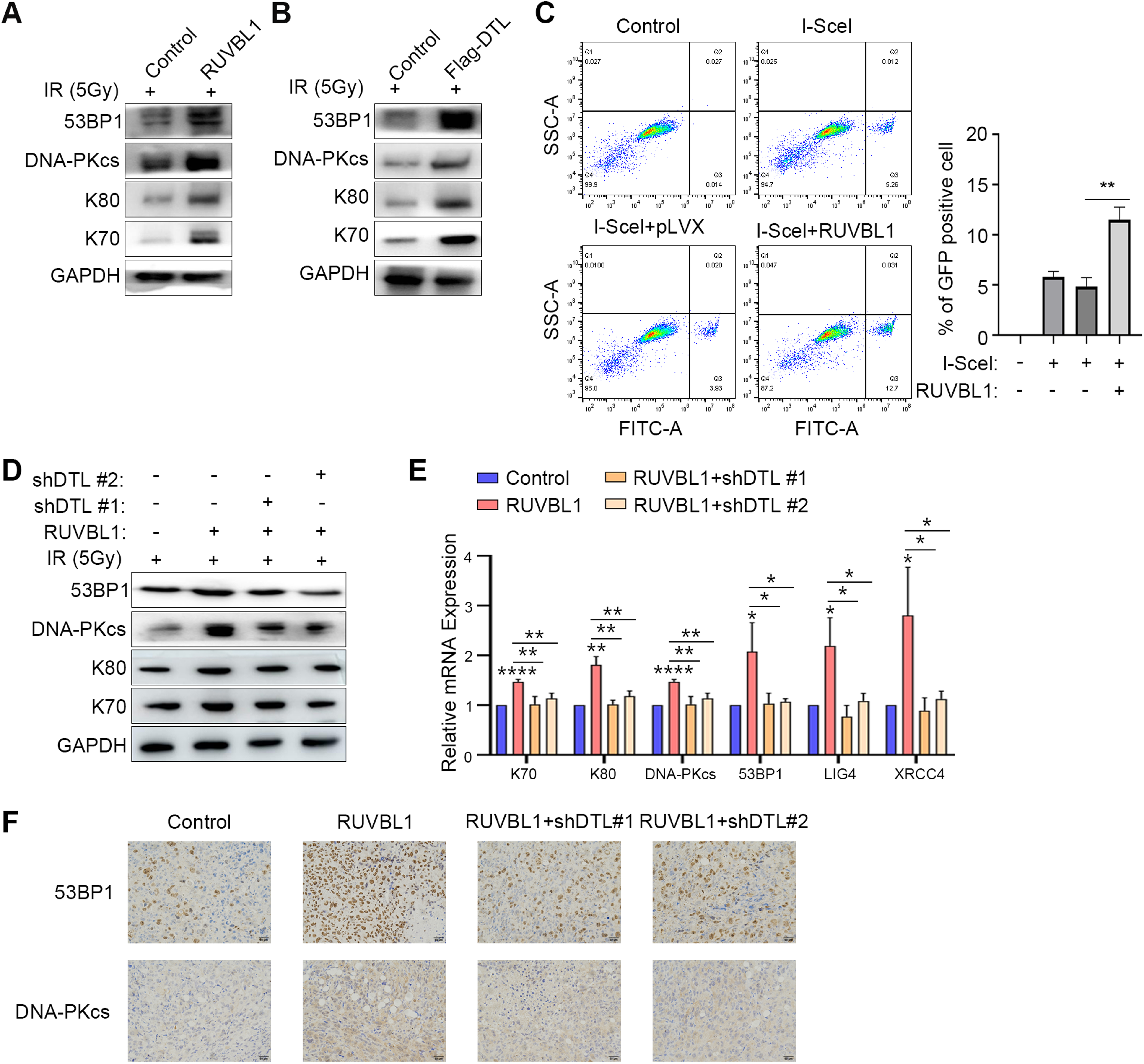
Fig. 8: RUVBL1 affects the expression of NHEJ pathway genes and is regulated by DTL.

A The expressions of NHEJ pathway gene in MDA-MB-231 control and RUVBL1 cell s and corresponding normal cells were determined by western blot, radiate in 5 Gy for 4 h. B The expressions of NHEJ pathway genes in MDA-MB-231 control and DTL cells and corresponding normal cells were determined by western blot, radiate in 5 Gy for 4 h. C DSBs were induced through the I-SceI method, using the NHEJ reporter gene system. Subsequently, flow cytometry was utilized to analyze the impact of RUVBL1 on NHEJ efficiency. D The expressions of NHEJ pathway genes in MDA-MB-231 control, RUVBL1 and RUVBL1-shDTL cells and corresponding normal cells were determined by western blot, radiate in 5 Gy for 4 h. E qRT-PCR detected the mRNA level of the NHEJ pathway genes in MDA-MB-231 control, RUVBL1 and RUVBL1-shDTL cell s, radiate in 5 Gy for 4 h (n = 3). F The expression of DNA-PKcs and 53BP1 in the nude tumor tissues was detected by IHC (×20). Scale bars: 50 μm. Data presented as mean ± SD, statistical differences were assessed using two-tailed unpaired Student’s t-test (C, E). (*p < 0.05, **p < 0.01, ***p < 0.001, ****p < 0.0001).