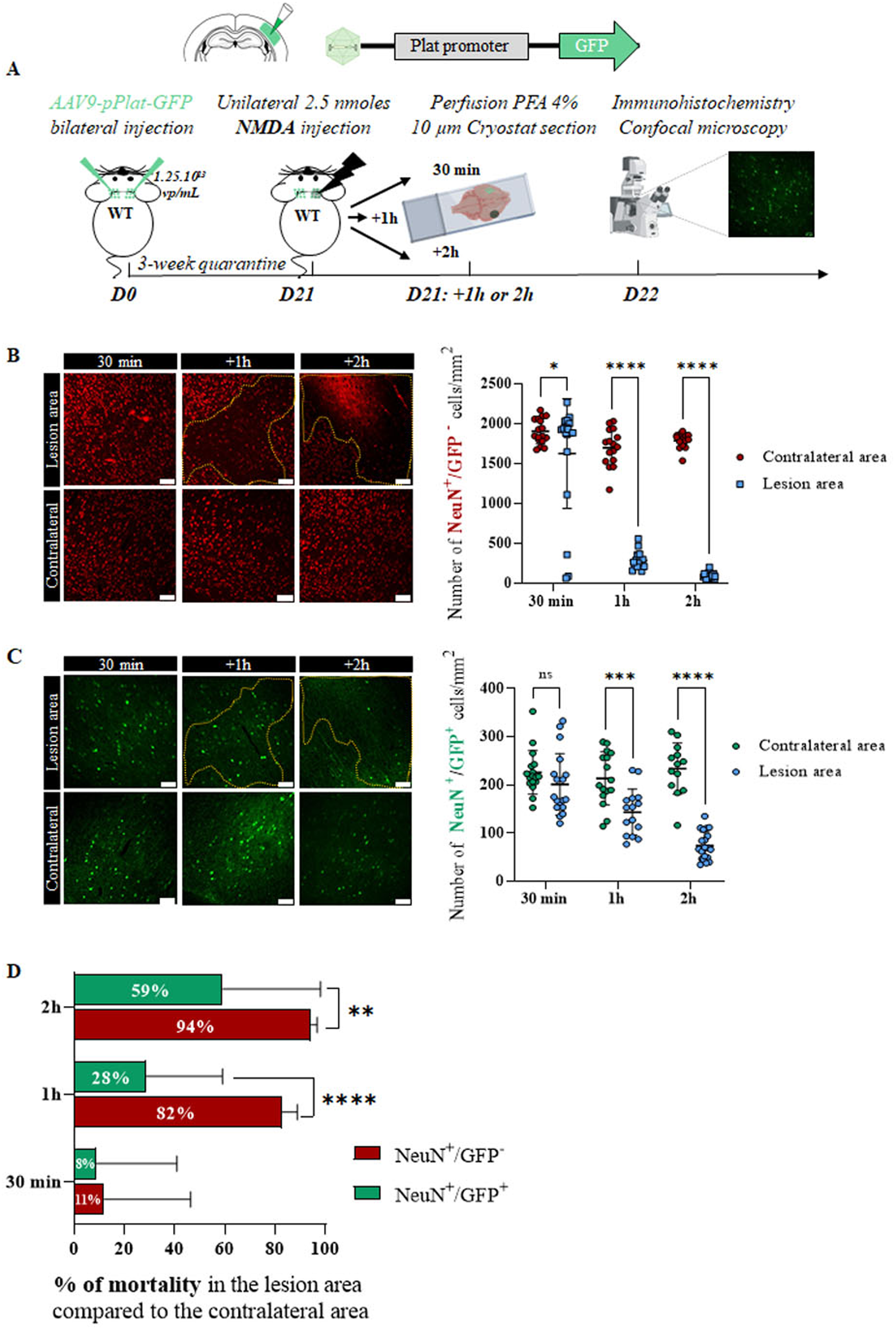
Fig. 2: tPA cortical neurons are more resistant to excitotoxicity than non tPA neurons.

A Schematic experimental protocol showing the AAV9-pPlat-GFP injection in both somatosensory cortices of swiss mice, followed by the unilateral injection of NMDA into the right somatosensory cortex. Brain were collected at 30 min, 1 and 2 h after the NMDA injection to immunohistochemical analyses. B, C Representative images and quantification of the number of tPA non-expressing neurons (red) and tPA-expressing neurons (green) in the lesion area compared to the contralateral area, at 30 min, 1 and 2 h post NMDA injection (N = 4 mice for 30 min and 1 h groups, N = 5 mice for 2 h group; Two-way ANOVA, multiple comparison, Bonferroni post-hoc; p < 0.05 = *, p < 0.001 = ***, p < 0.0001 = ****). Scale bar = 100 µm, ×20. D. Quantification of the percentage of tPA non-expressing (red) and tPA-expressing neurons (green) mortality at 30 min, 1 and 2 h post NMDA injection (N = 4 mice for 30 min and 1 h groups, N = 5 mice for 2 h group; two-way ANOVA, Multiple Comparison, Bonferroni post-hoc; p < 0.01 = **, p < 0.0001 = ****).