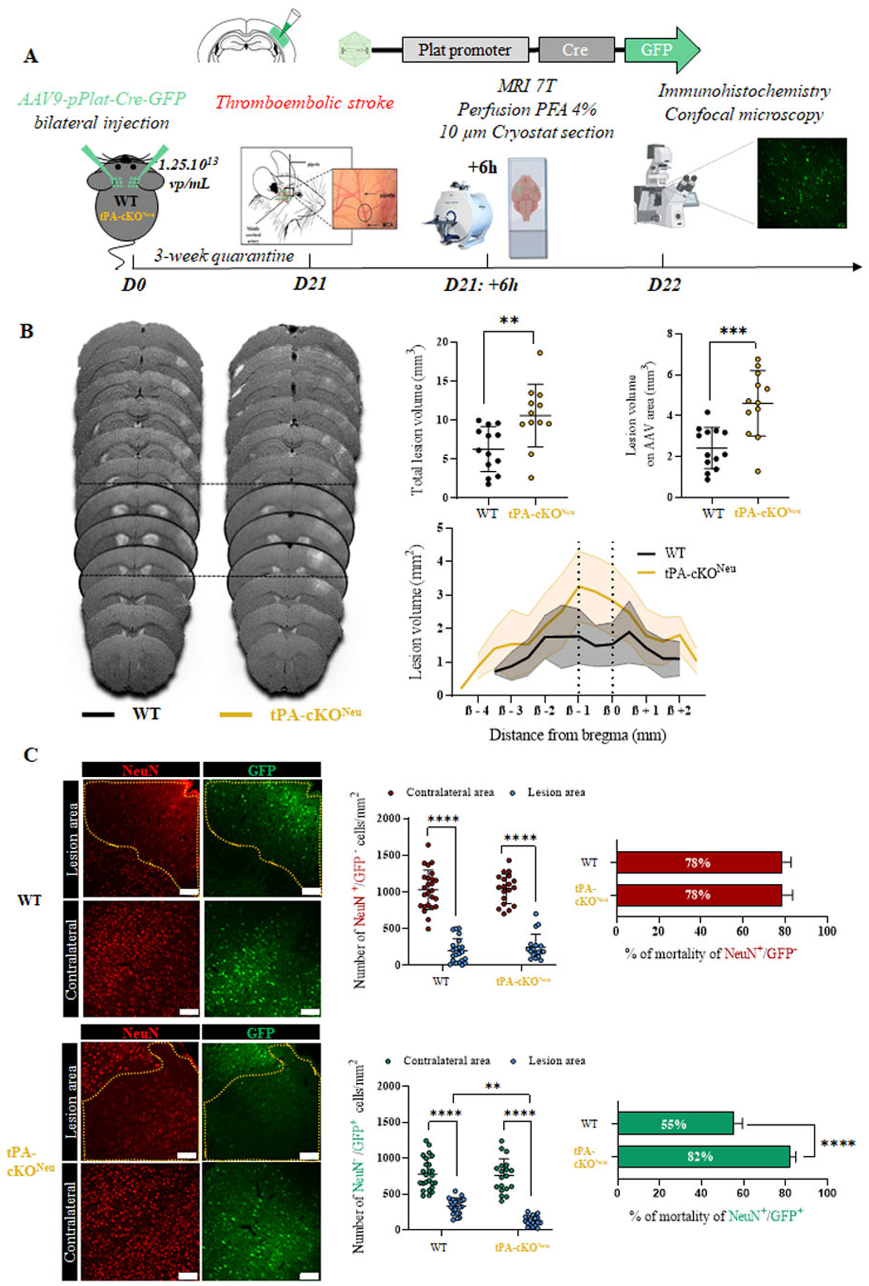
Fig. 4: Neuronal tPA acts as a neuroprotective mediator at the acute phase of ischemic stroke.

A Schematic experimental protocol showing the AAV9-Plat-Cre-GFP injection, the induction of the thromboembolic model of stroke, the MRI T2 sequences and the IHC performed 6 h after stroke. B Illustration Representative images and quantification of the total lesion volume and the lesion volume in the AAV area injection for WT and tPA-cKONeu mice (N = 13 for WT and N = 12 for tPA-cKONeu; Unpaired t-test; p < 0.01= **, p < 0.001 = ***). C Representative images and quantification of tPA non-expressing neurons (red) and tPA-expressing neurons (green) in the lesion area compared to the contralateral area, 6-h post ischemia (N = 5 WT and N = 4 tPA-cKONeu; Two-way ANOVA, Multiple comparison, Bonferroni post hoc; p < 0.01 = **, p < 0.0001 = ****. The percentage of mortality was calculated for both genotypes at 6-h post ischemia (N = 5 for WT and N = 6 for tPA-cKONeu mice. Mann–Whitney test for NeuN+/GFP- cells and Unpaired t-test, p < 0.0001 = **** for NeuN+/GFP+ cells. Scale bar = 100 µm, ×20.