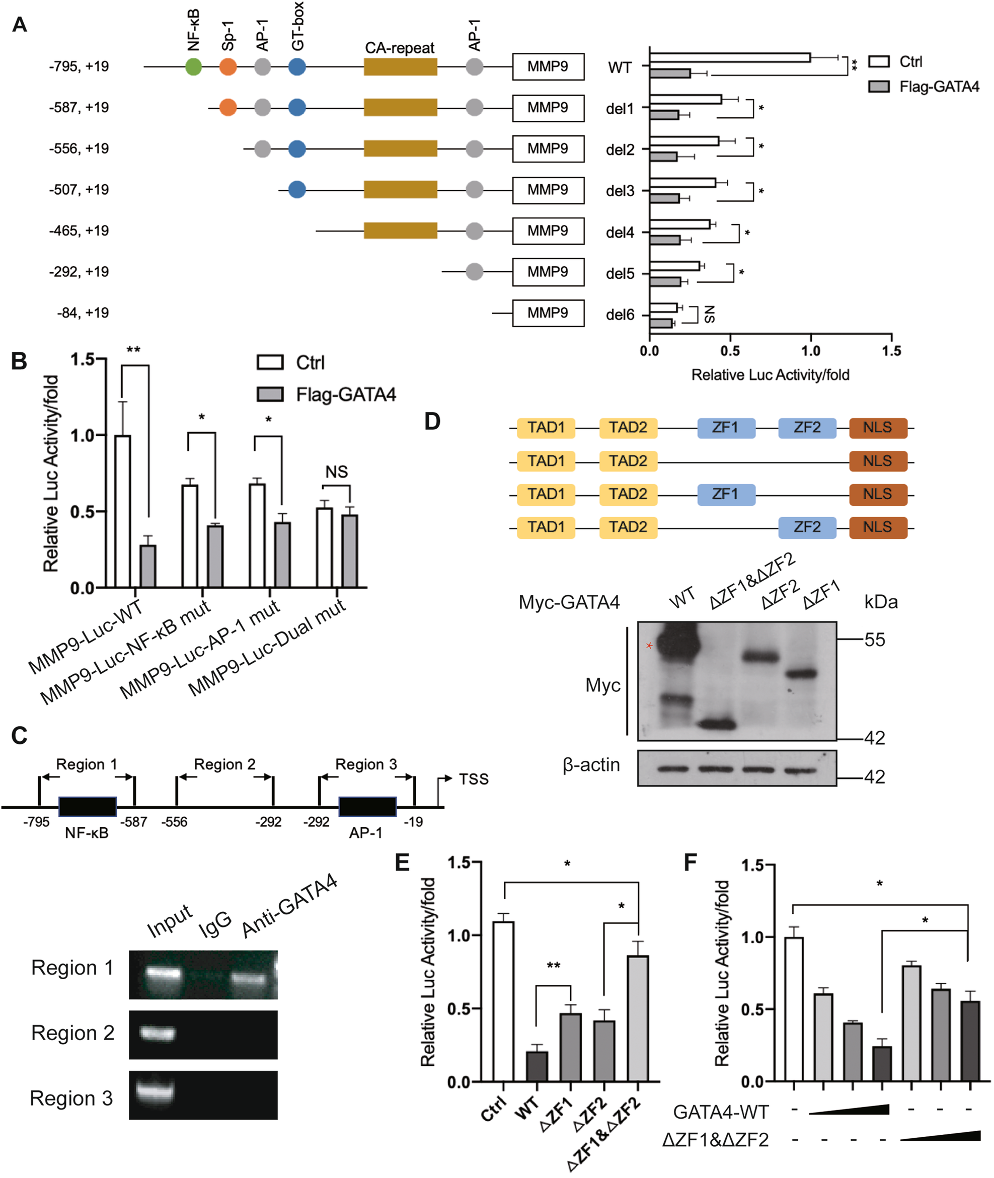
Fig. 4: Determination of GATA4 binding sites on MMP9 promoter.

A HEK293T cells were respectively co-transfected with a series of 5’- deletion constructs of human MMP9 promoter reporter plasmids, and either Flag-GATA4 or control vector for 24 h, and luciferase activities were measured. Data are the means ± SDs from three determinations. *p < 0.05; **p < 0.01; ns, no significance. B HEK293T cells were respectively co-transfected with wild-type and mutant of human MMP9 promoter (mutant of NF-κB response element and AP-1 response element) reporter plasmids, and either Flag-GATA4 or control vector for 24 h, and luciferase activities were measured. Data are the means ± SDs from three determinations. *p < 0.05; **p < 0.01; ns, no significance. C Chromatin immunoprecipitation assay showed the binding region of GATA4 on MMP9 promoter. Top, schematic illustration of PCR-amplified fragments of MMP9 promoter; bottom, ChIP assay was screened for Flag-GATA4-bound MMP9 promoter regions in HEK293T cells. D Western blot assay showed the expression of GATA4 truncated constitutions in HEK293T cells. Top, schematic illustration of truncated constitutions of GATA4; bottom, the expression of GATA4 truncated constitutions. E The luciferase reporter assay showed the effect of GATA4 truncated constitutions in HEK293T cells on MMP9 promoter. Data are the means ± SDs from three determinations. *p < 0.05; **p < 0.01. F The luciferase reporter assay showed the effect of GATA4 and its truncated constitutions (0 ng, 200 ng, 400 ng, 600 ng) in HEK293T cells on MMP9 promoter. Data are the means ± SDs from three determinations. *p < 0.05.