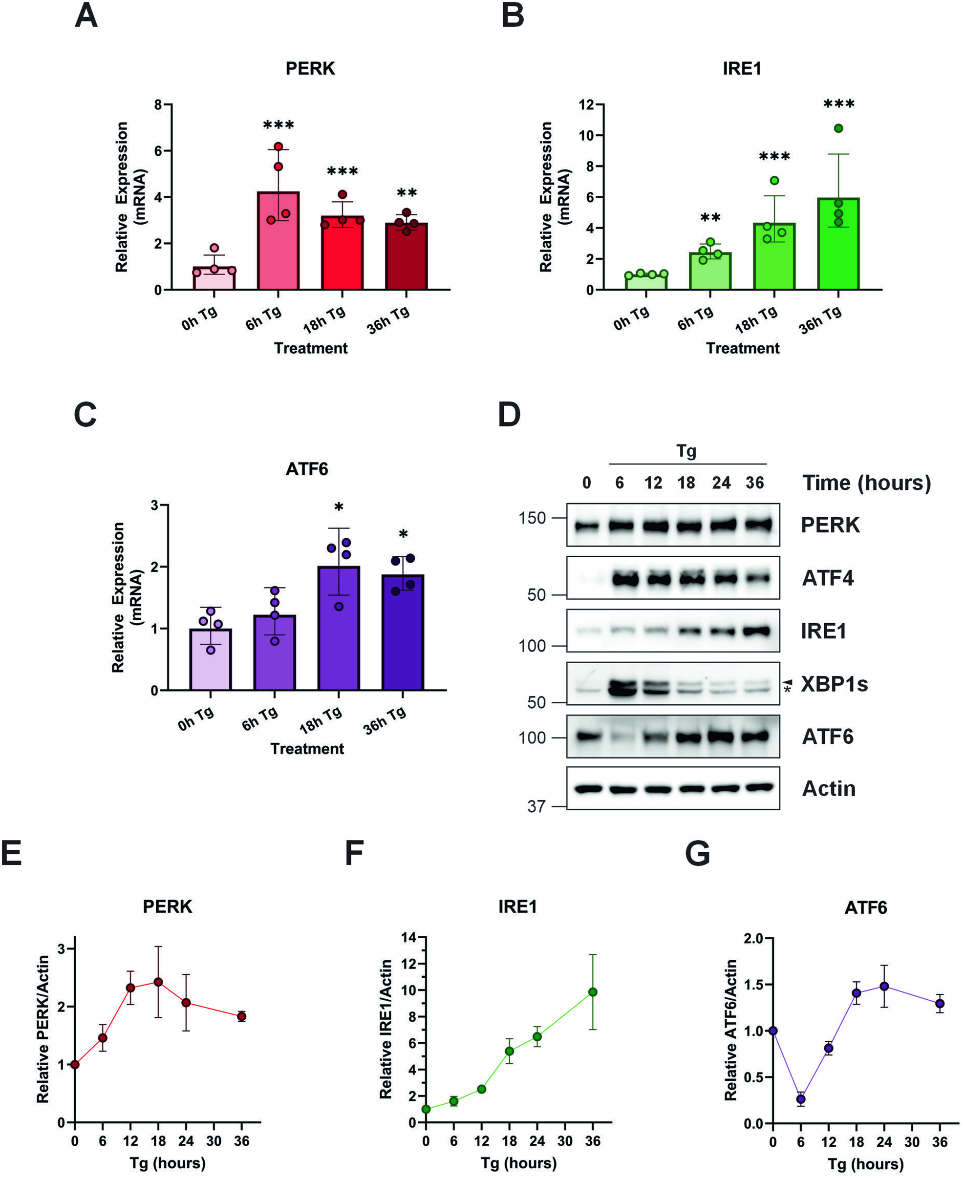
Fig. 1: ER stress induces dynamic regulation of IRE1, PERK and to a lesser extent ATF6 expression.
From: IRE1 signaling increases PERK expression during chronic ER stress

MDA-MB-231 cells were treated for the indicated times with 0.5 μM Tg after which cells where harvested. RNA was extracted and qPCR used to assess the relative expression of PERK (A), IRE1 (B) and ATF6 (C) transcripts. Mean relative expression ± SD, reference gene GAPDH, N = 4. D Cell lysates were treated with calf-intestinal alkaline phosphatase (to dephosphorylate PERK and IRE1) and analyzed via immunoblotting for IRE1, XBP1s, PERK, ATF4 and ATF6 with (E–G) relative changes compared to 0 h determined by densitometry (mean relative expression ± SEM). Actin was used as a loading control. Blots are representative of N = 3. Statistical significance was determined using one-way ANOVA followed by TUKEY HSD post-hoc analysis (qPCR). *p ≤ 0.05, **p ≤ 0.01, ***p ≤ 0.001 vs 0 h Tg.